HOME   LIST
‹–   –›

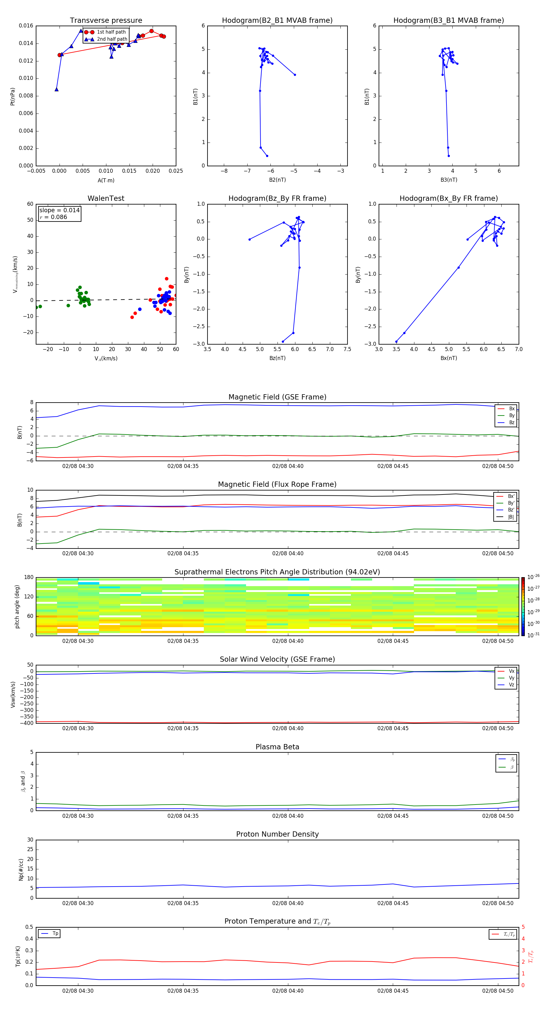
Flux Rope in 1997

Flux Rope Event 1997-02-08 04:28 ~ 1997-02-08 04:51 (24 minutes)


plot