HOME   LIST
‹–   –›

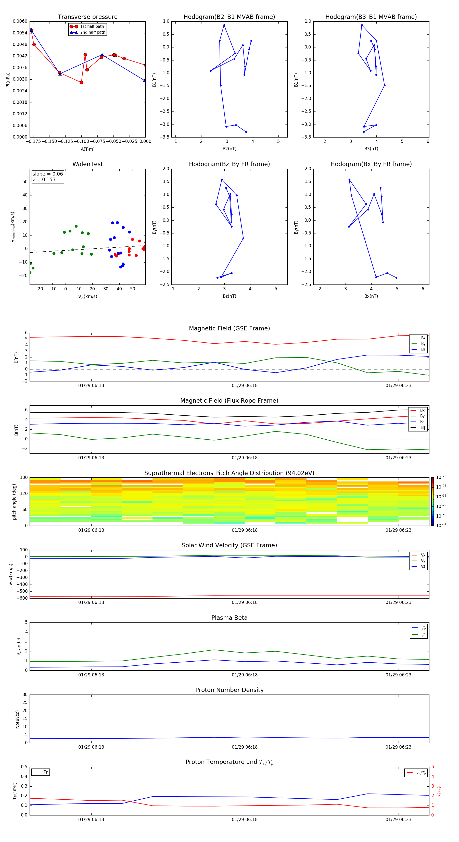
Flux Rope in 1997

Flux Rope Event 1997-01-29 06:11 ~ 1997-01-29 06:24 (14 minutes)


plot