HOME   LIST
‹–   –›

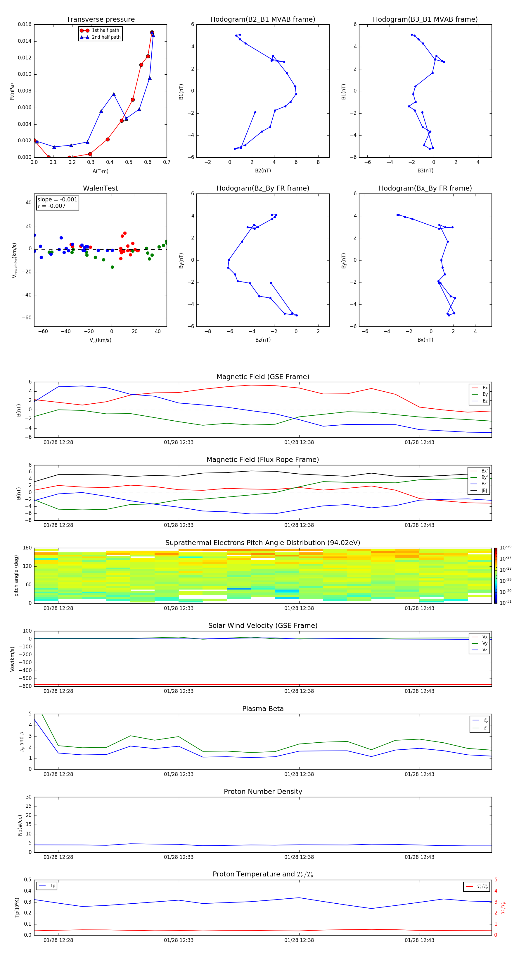
Flux Rope in 1997

Flux Rope Event 1997-01-28 12:27 ~ 1997-01-28 12:46 (20 minutes)


plot