HOME   LIST
‹–   –›

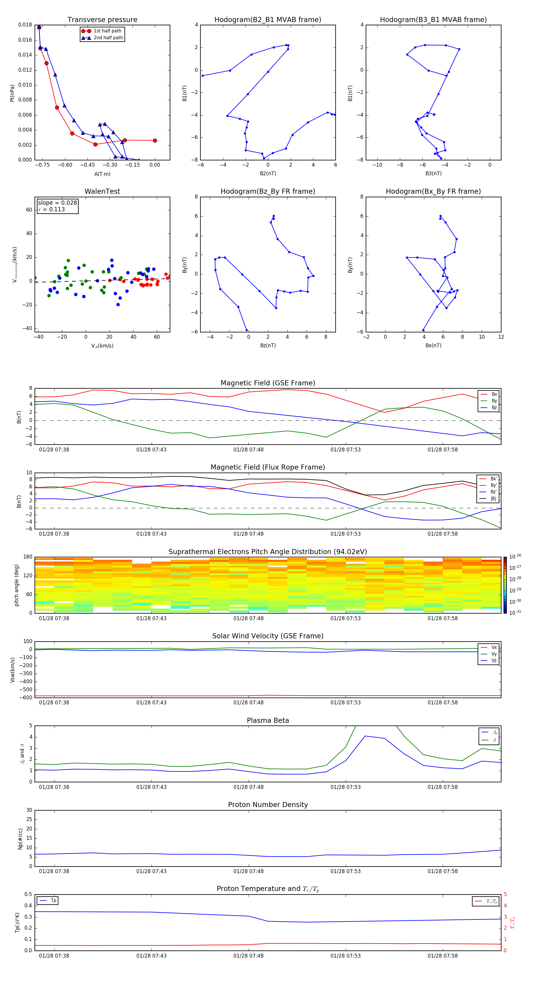
Flux Rope in 1997

Flux Rope Event 1997-01-28 07:37 ~ 1997-01-28 08:01 (25 minutes)


plot