HOME   LIST
‹–   –›

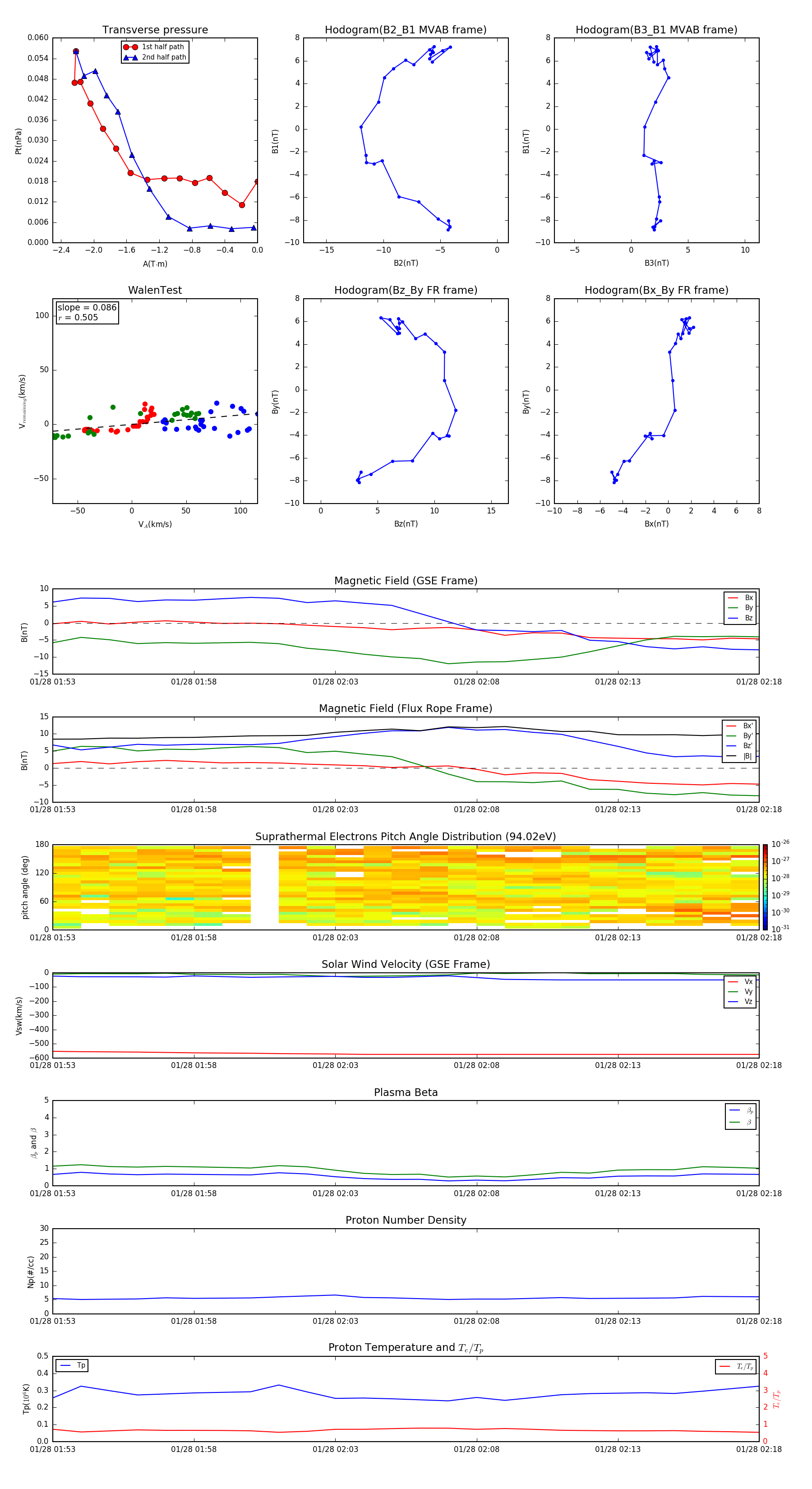
Flux Rope in 1997

Flux Rope Event 1997-01-28 01:53 ~ 1997-01-28 02:18 (26 minutes)


plot