HOME   LIST
‹–   –›

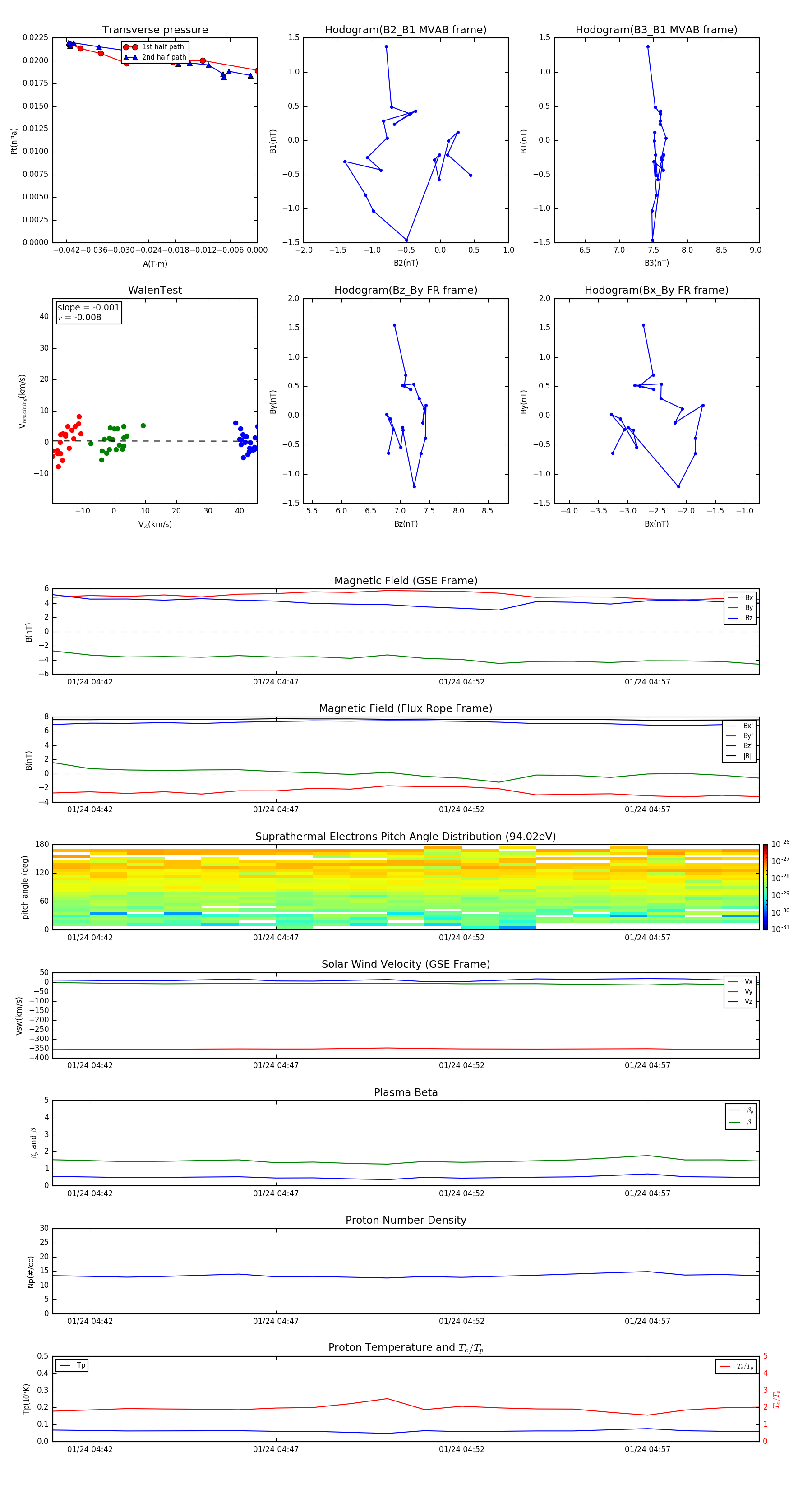
Flux Rope in 1997

Flux Rope Event 1997-01-24 04:41 ~ 1997-01-24 05:00 (20 minutes)


plot