HOME   LIST
‹–   –›

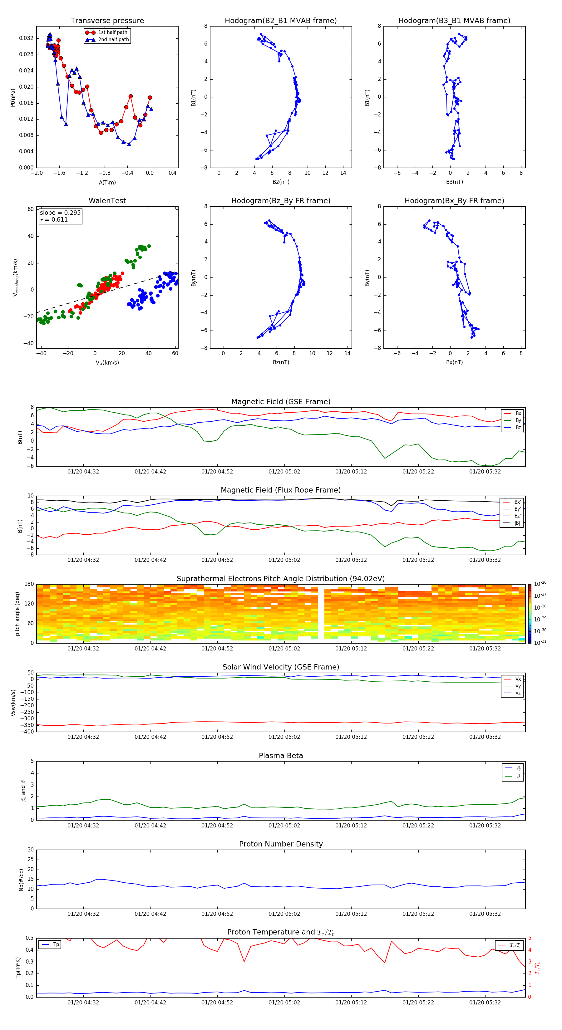
Flux Rope in 1997

Flux Rope Event 1997-01-20 04:25 ~ 1997-01-20 05:38 (74 minutes)


plot