HOME   LIST
‹–   –›

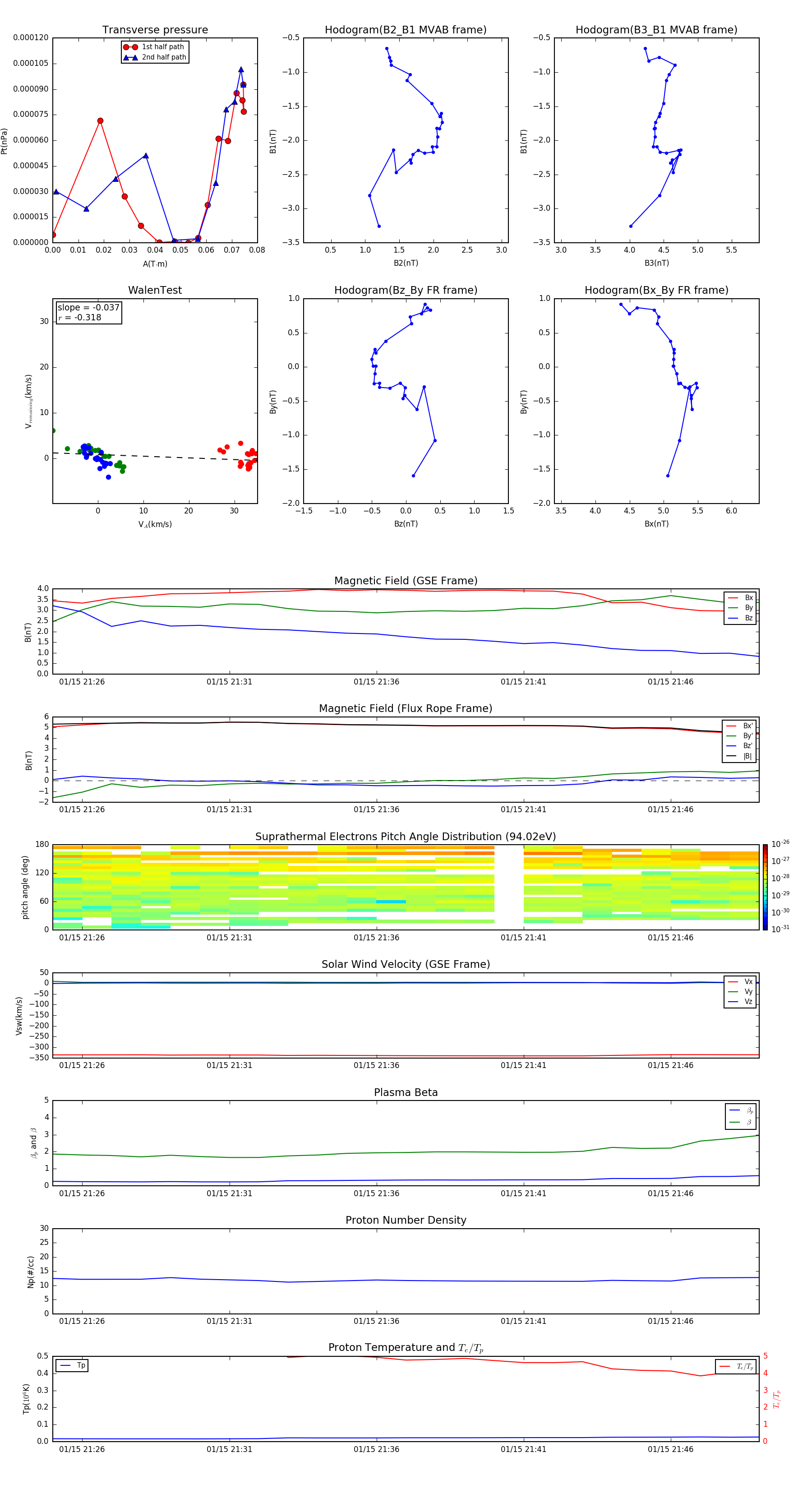
Flux Rope in 1997

Flux Rope Event 1997-01-15 21:25 ~ 1997-01-15 21:49 (25 minutes)


plot