HOME   LIST
‹–   –›

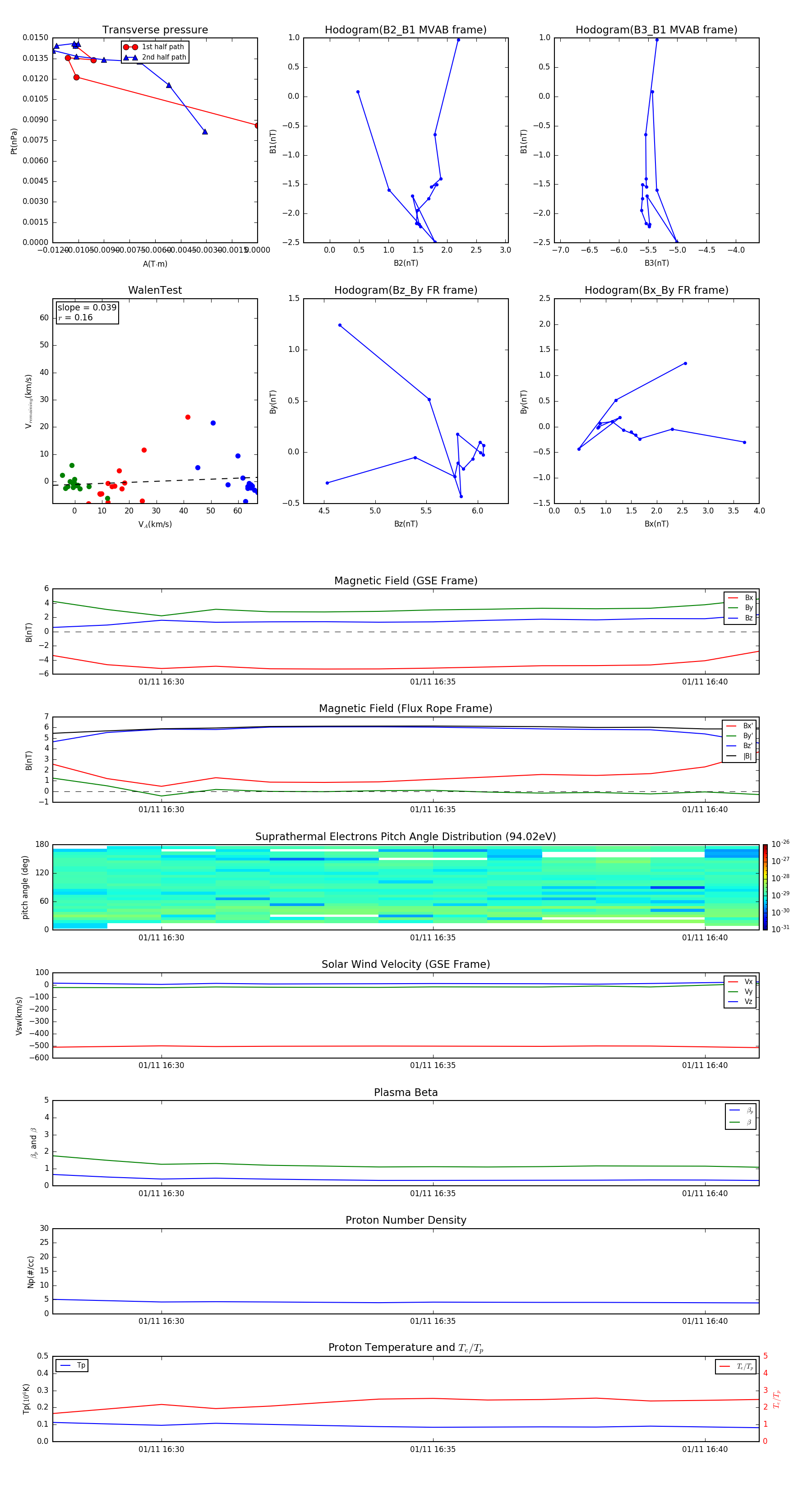
Flux Rope in 1997

Flux Rope Event 1997-01-11 16:28 ~ 1997-01-11 16:41 (14 minutes)


plot