HOME   LIST
‹–   –›

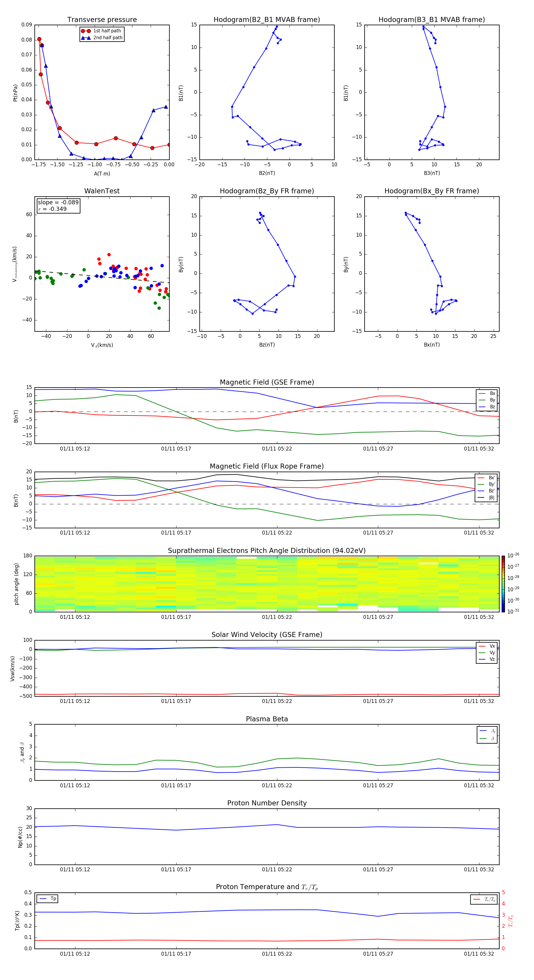
Flux Rope in 1997

Flux Rope Event 1997-01-11 05:10 ~ 1997-01-11 05:33 (24 minutes)


plot