HOME   LIST
‹–   –›

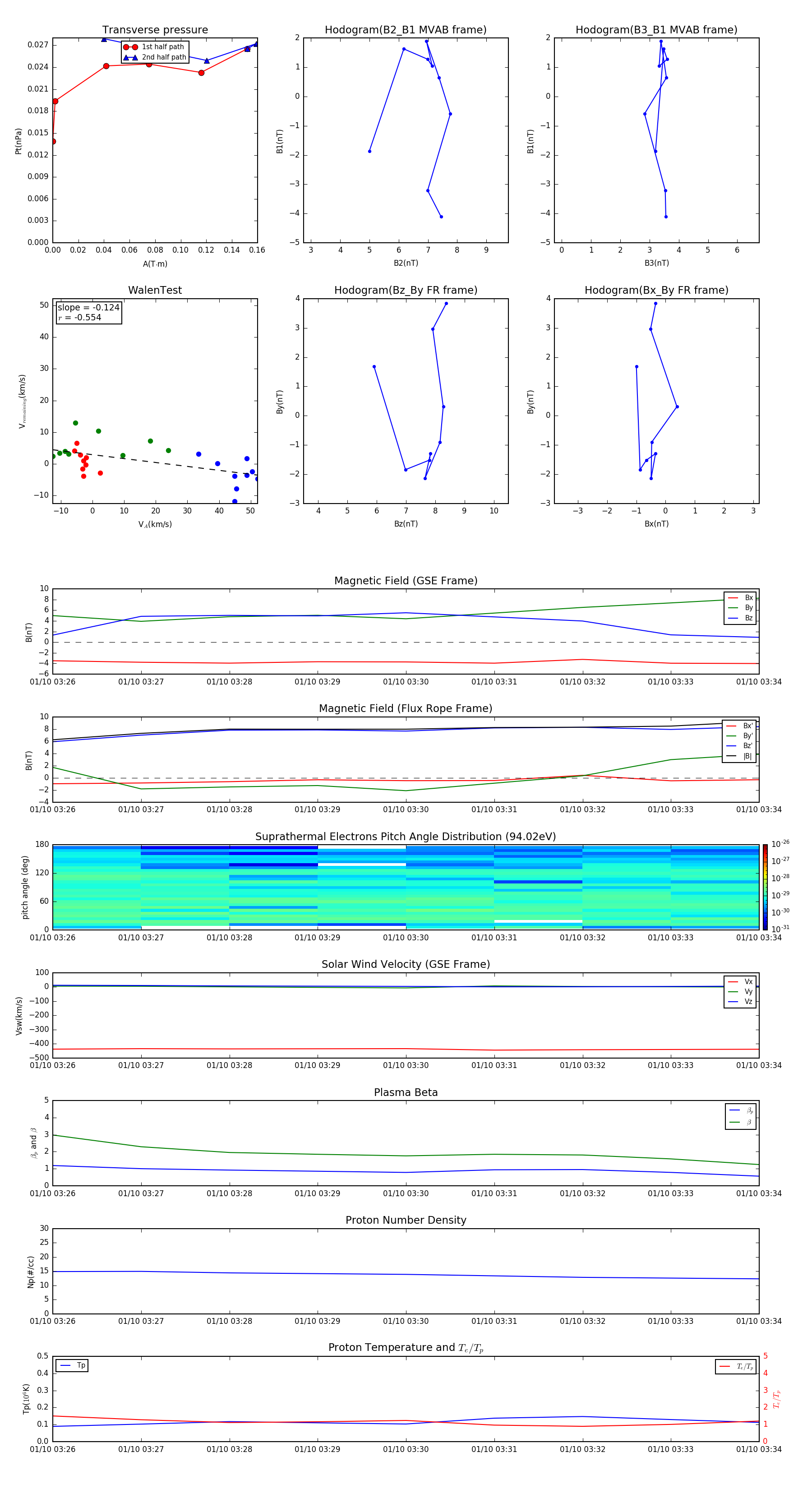
Flux Rope in 1997

Flux Rope Event 1997-01-10 03:26 ~ 1997-01-10 03:34 (9 minutes)


plot