HOME   LIST
‹–   –›

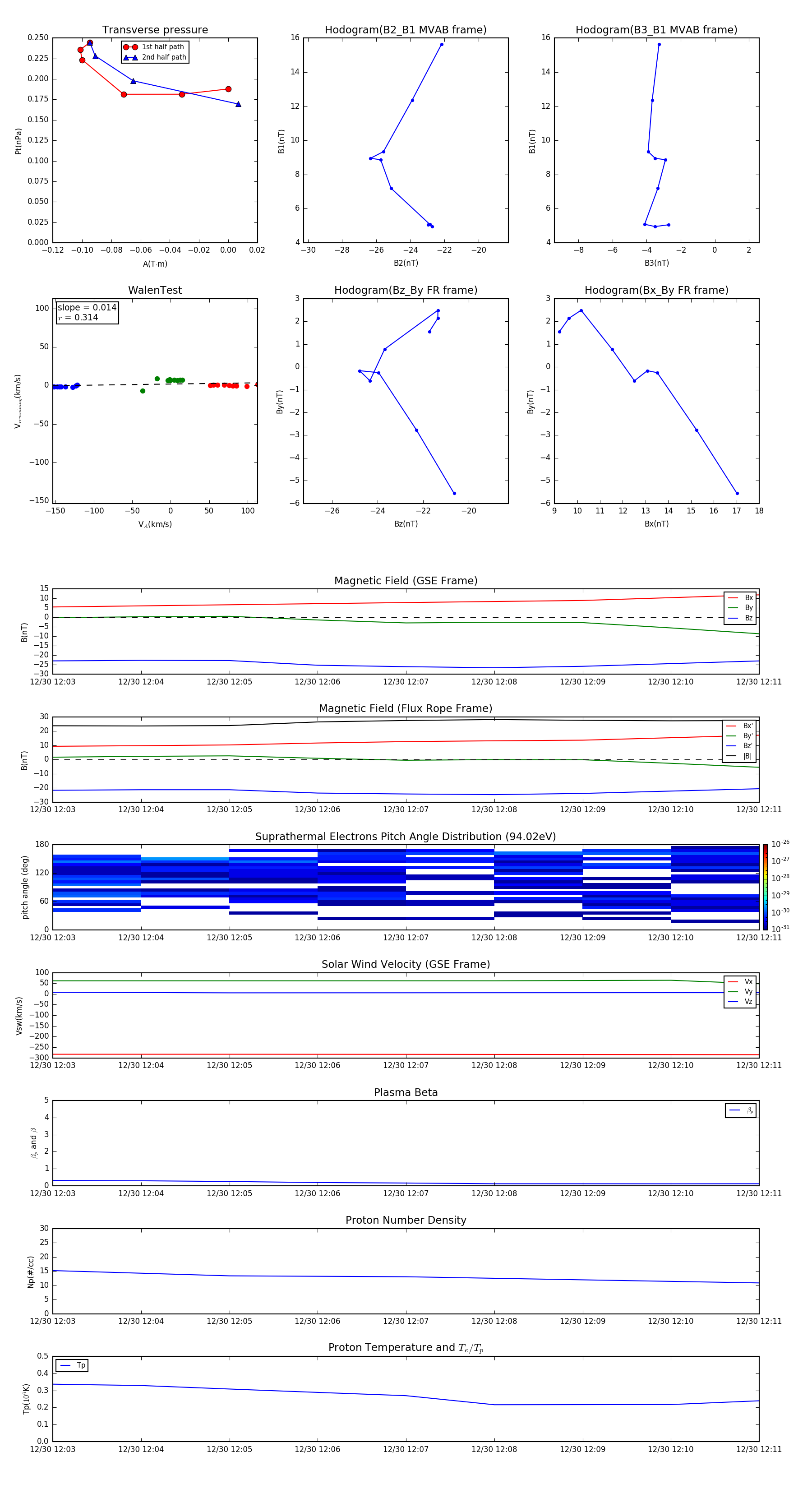
Flux Rope in 1996

Flux Rope Event 1996-12-30 12:03 ~ 1996-12-30 12:11 (9 minutes)


plot