HOME   LIST
‹–   –›

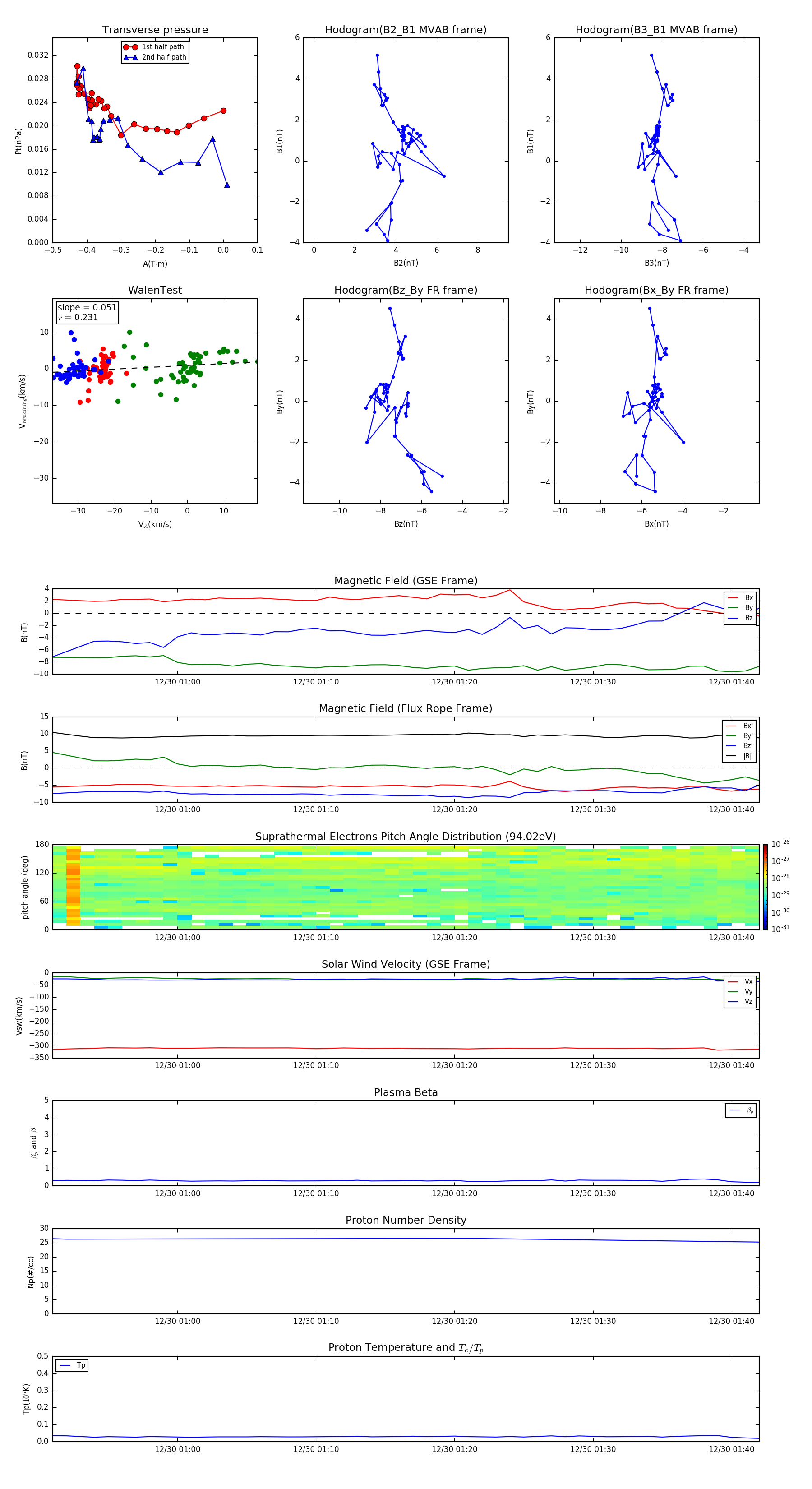
Flux Rope in 1996

Flux Rope Event 1996-12-30 00:51 ~ 1996-12-30 01:42 (52 minutes)


plot