HOME   LIST
‹–   –›

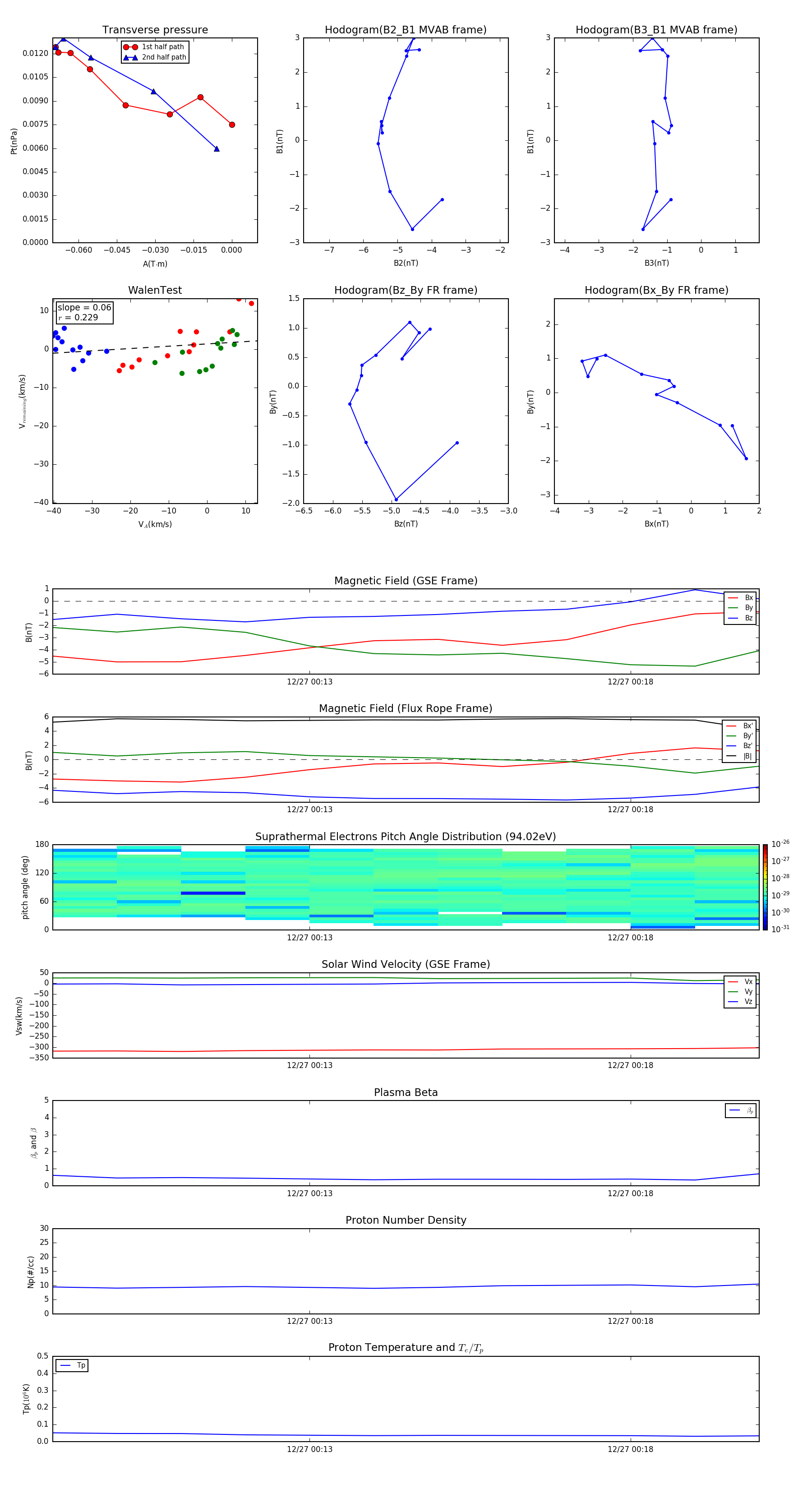
Flux Rope in 1996

Flux Rope Event 1996-12-27 00:09 ~ 1996-12-27 00:20 (12 minutes)


plot