HOME   LIST
‹–   –›

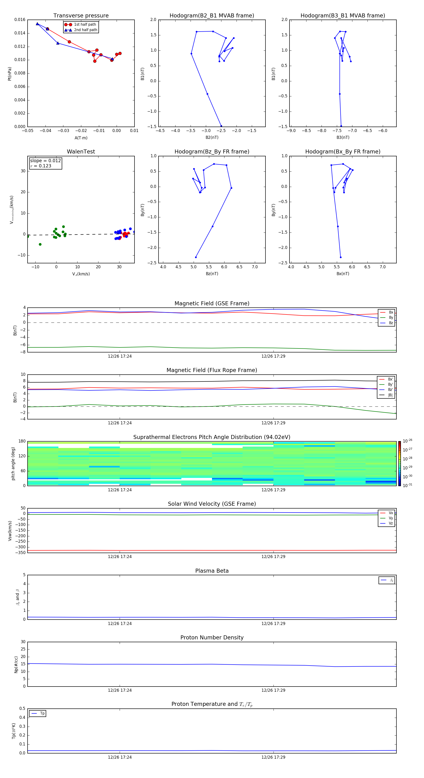
Flux Rope in 1996

Flux Rope Event 1996-12-26 17:21 ~ 1996-12-26 17:33 (13 minutes)


plot