HOME   LIST
‹–   –›

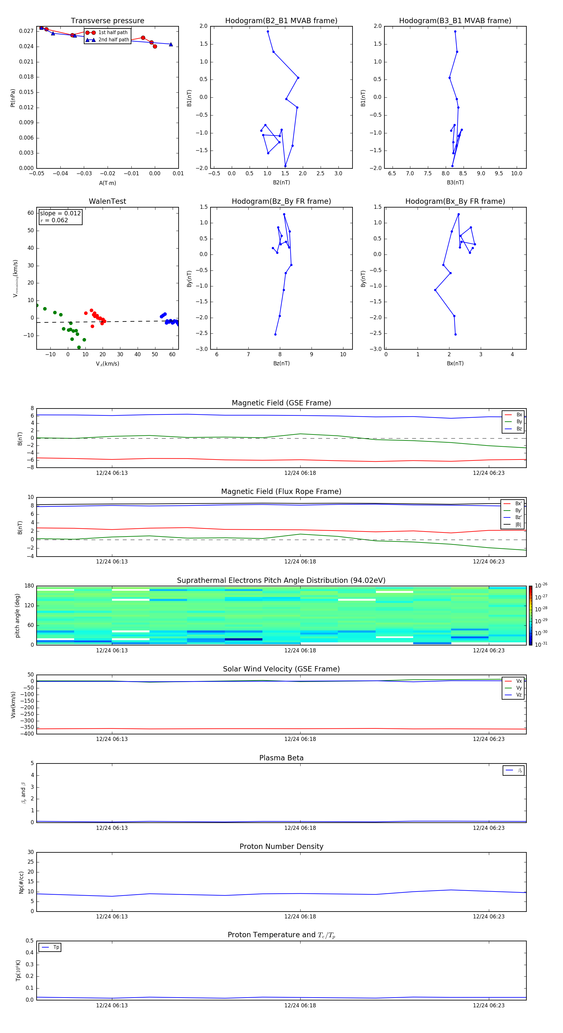
Flux Rope in 1996

Flux Rope Event 1996-12-24 06:11 ~ 1996-12-24 06:24 (14 minutes)


plot