HOME   LIST
‹–   –›

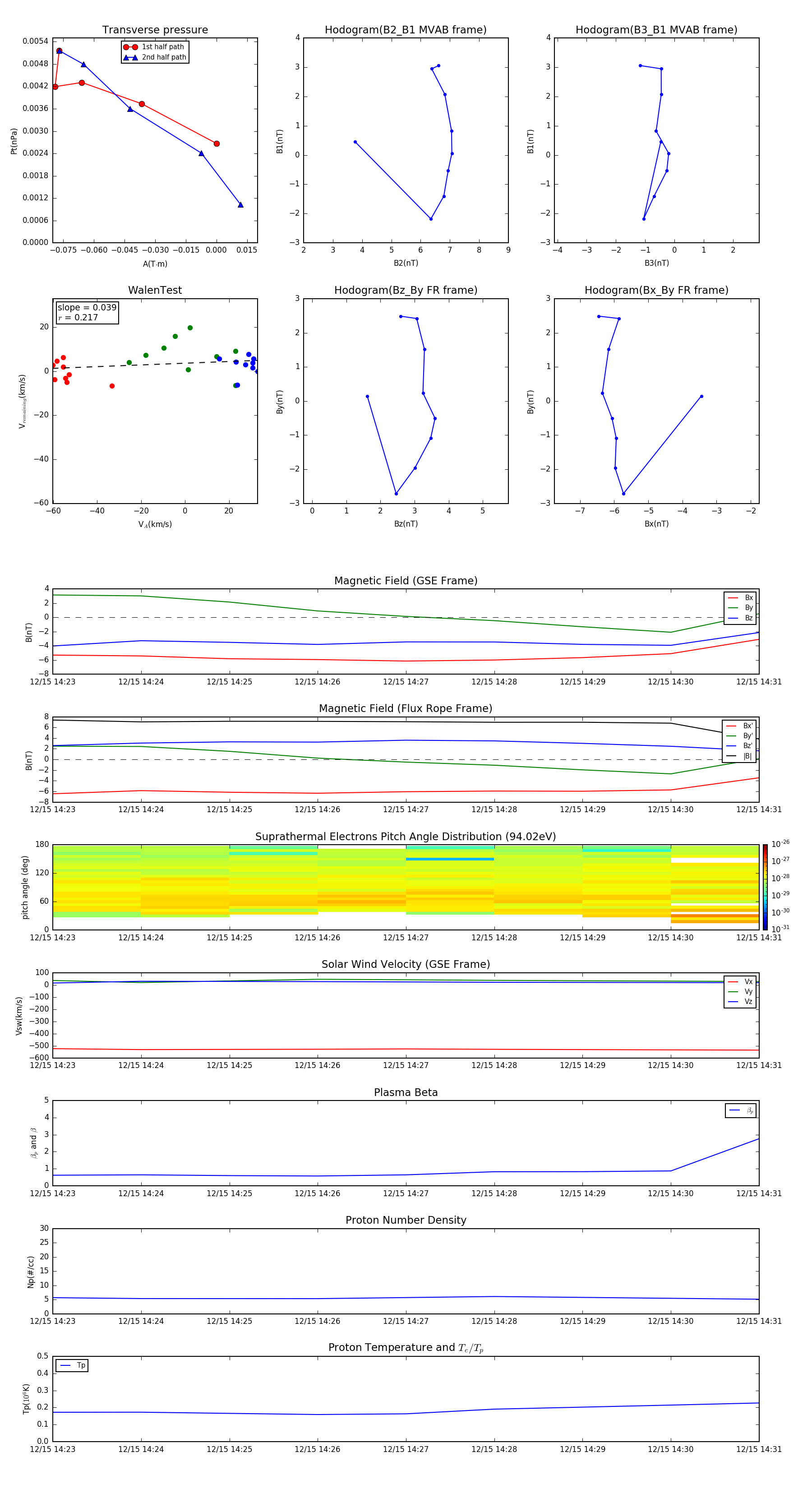
Flux Rope in 1996

Flux Rope Event 1996-12-15 14:23 ~ 1996-12-15 14:31 (9 minutes)


plot