HOME   LIST
‹–   –›

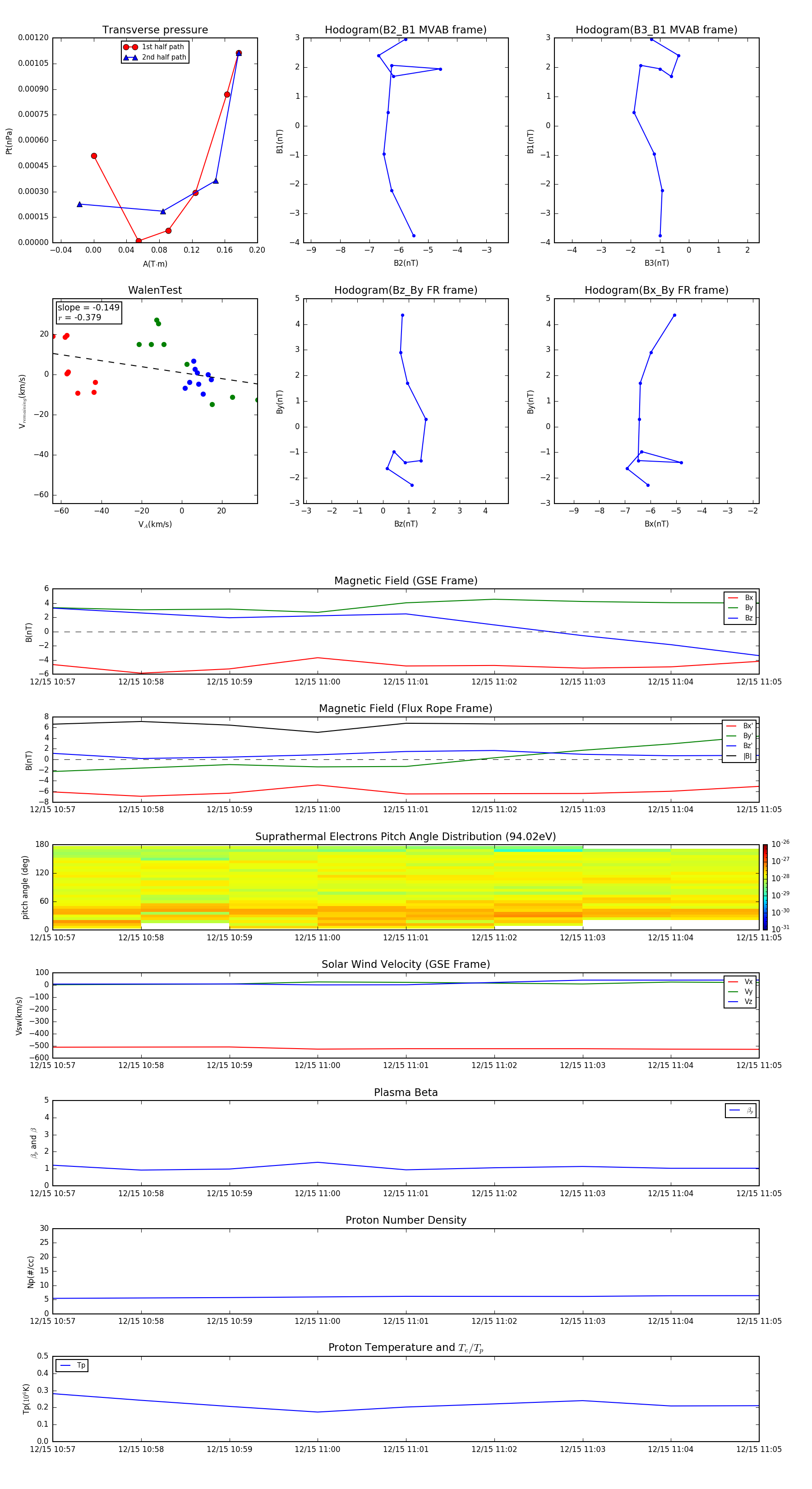
Flux Rope in 1996

Flux Rope Event 1996-12-15 10:57 ~ 1996-12-15 11:05 (9 minutes)


plot