HOME   LIST
‹–   –›

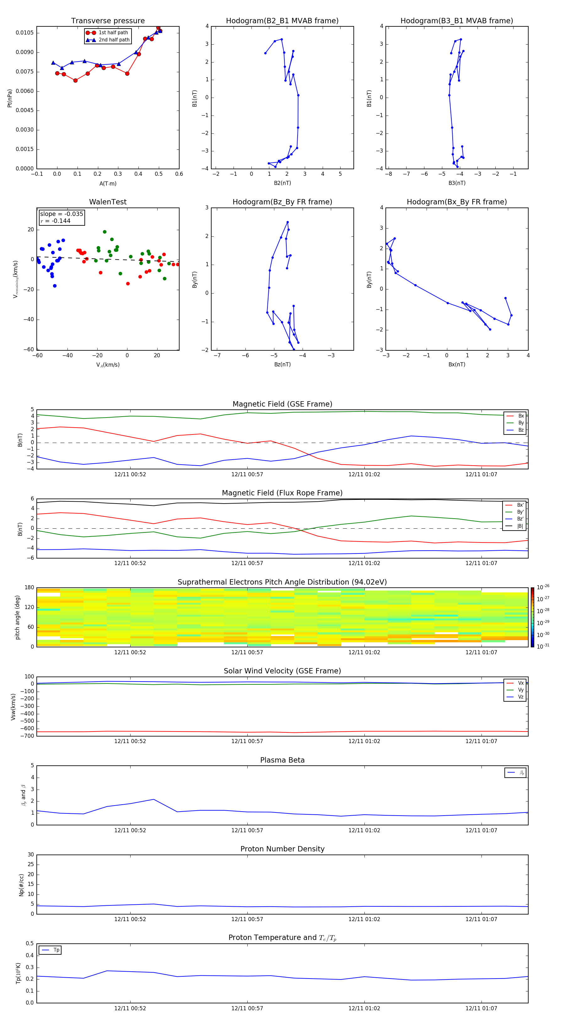
Flux Rope in 1996

Flux Rope Event 1996-12-11 00:48 ~ 1996-12-11 01:09 (22 minutes)


plot