HOME   LIST
‹–   –›

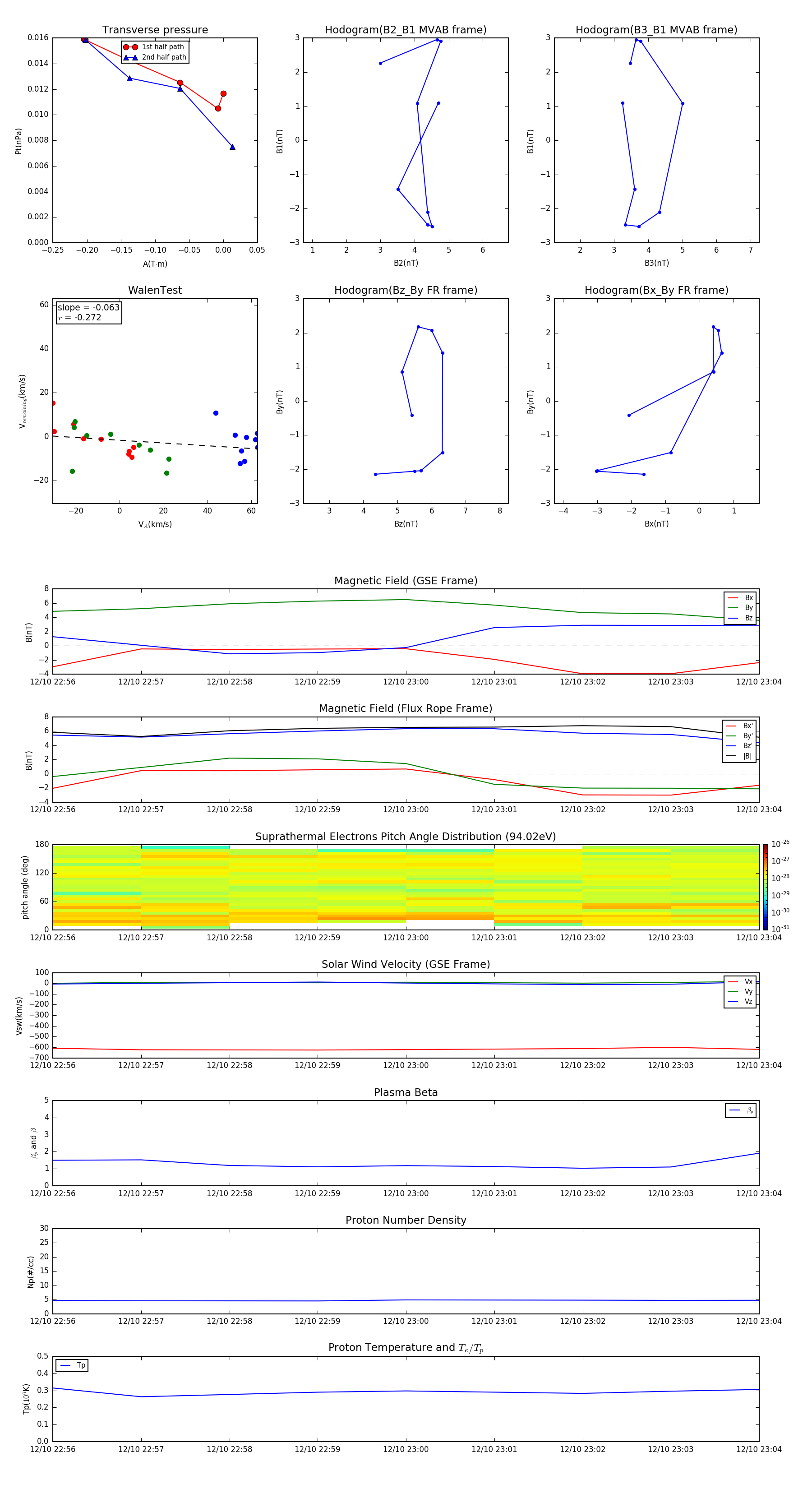
Flux Rope in 1996

Flux Rope Event 1996-12-10 22:56 ~ 1996-12-10 23:04 (9 minutes)


plot