HOME   LIST
‹–   –›

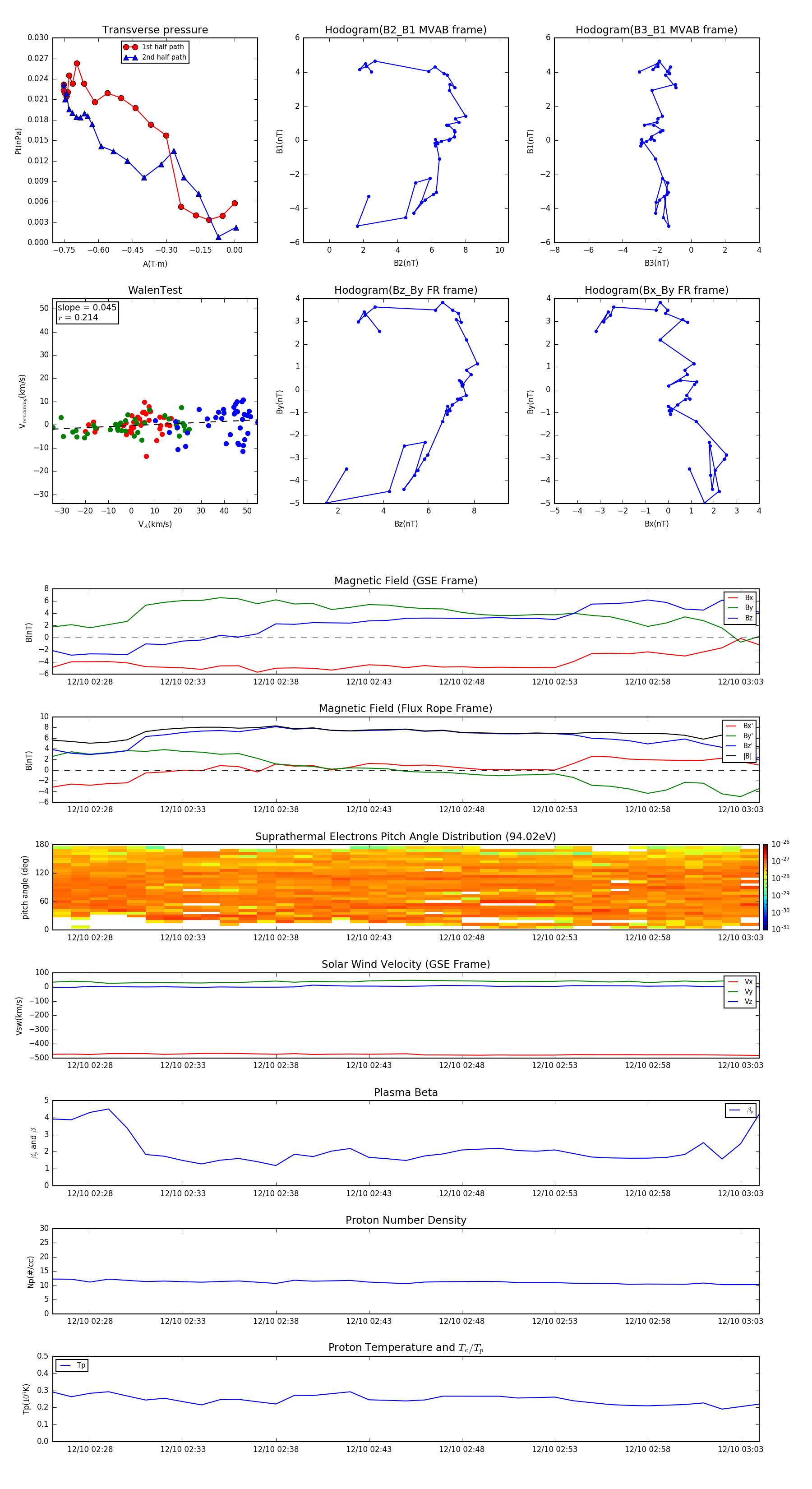
Flux Rope in 1996

Flux Rope Event 1996-12-10 02:26 ~ 1996-12-10 03:04 (39 minutes)


plot