HOME   LIST
‹–   –›

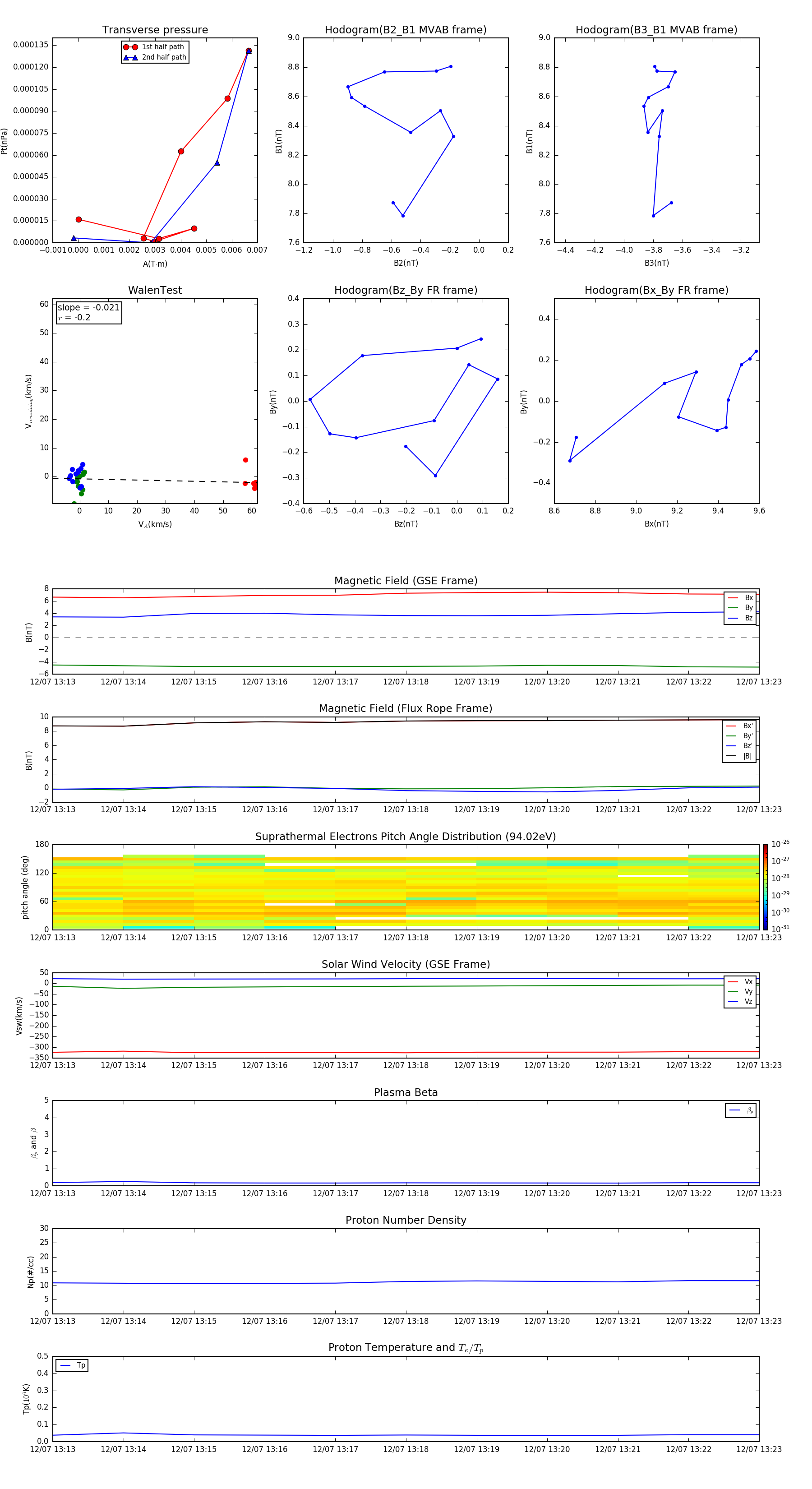
Flux Rope in 1996

Flux Rope Event 1996-12-07 13:13 ~ 1996-12-07 13:23 (11 minutes)


plot