HOME   LIST
‹–   –›

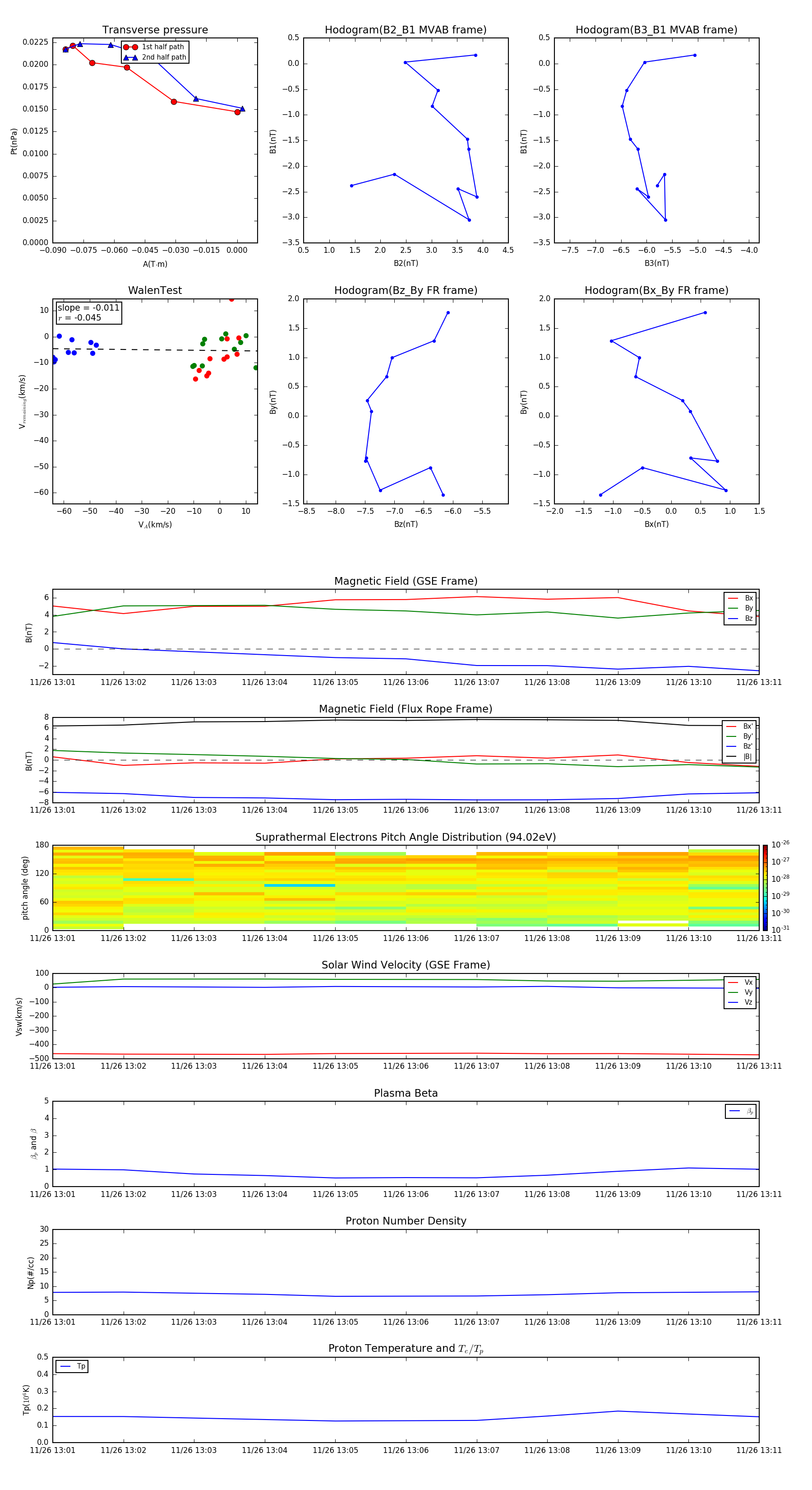
Flux Rope in 1996

Flux Rope Event 1996-11-26 13:01 ~ 1996-11-26 13:11 (11 minutes)


plot