HOME   LIST
‹–   –›

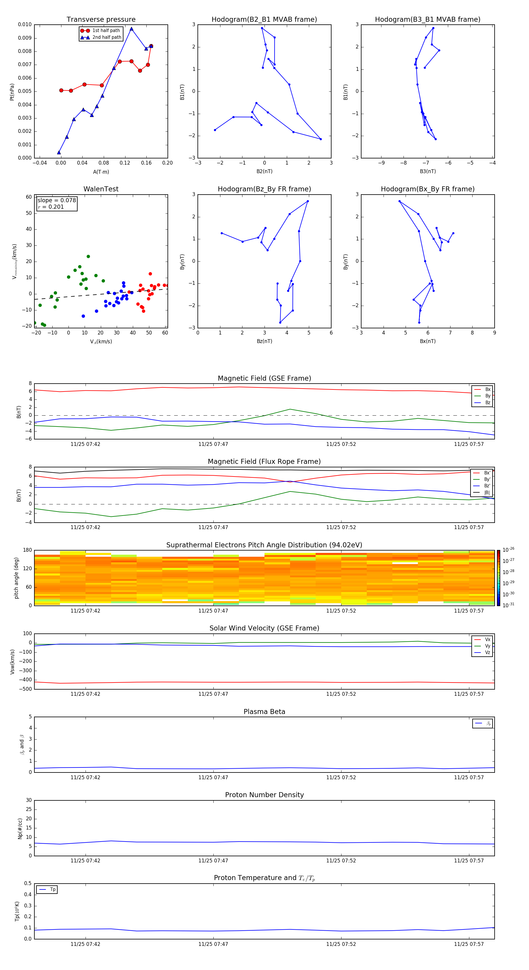
Flux Rope in 1996

Flux Rope Event 1996-11-25 07:40 ~ 1996-11-25 07:58 (19 minutes)


plot