HOME   LIST
‹–   –›

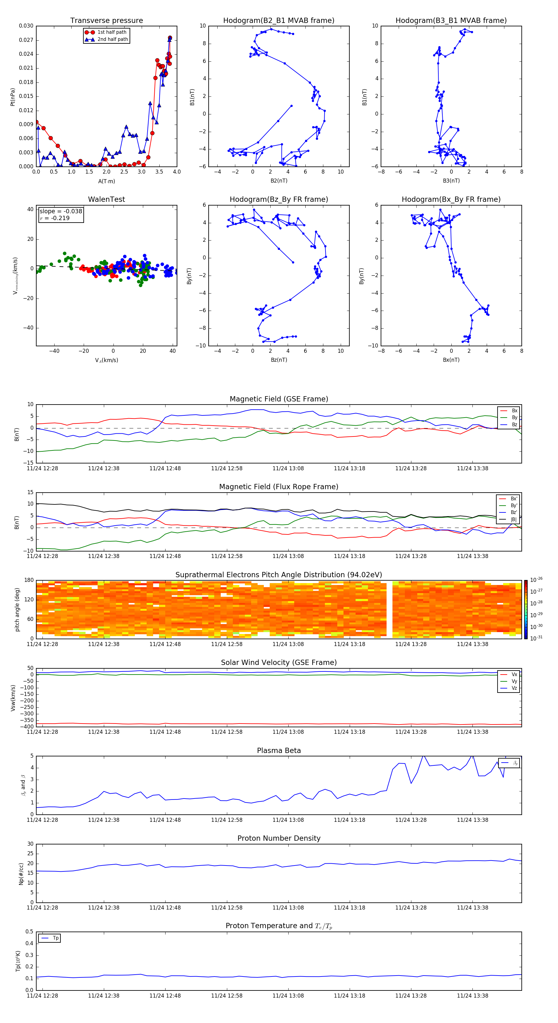
Flux Rope in 1996

Flux Rope Event 1996-11-24 12:27 ~ 1996-11-24 13:46 (80 minutes)


plot