HOME   LIST
‹–   –›

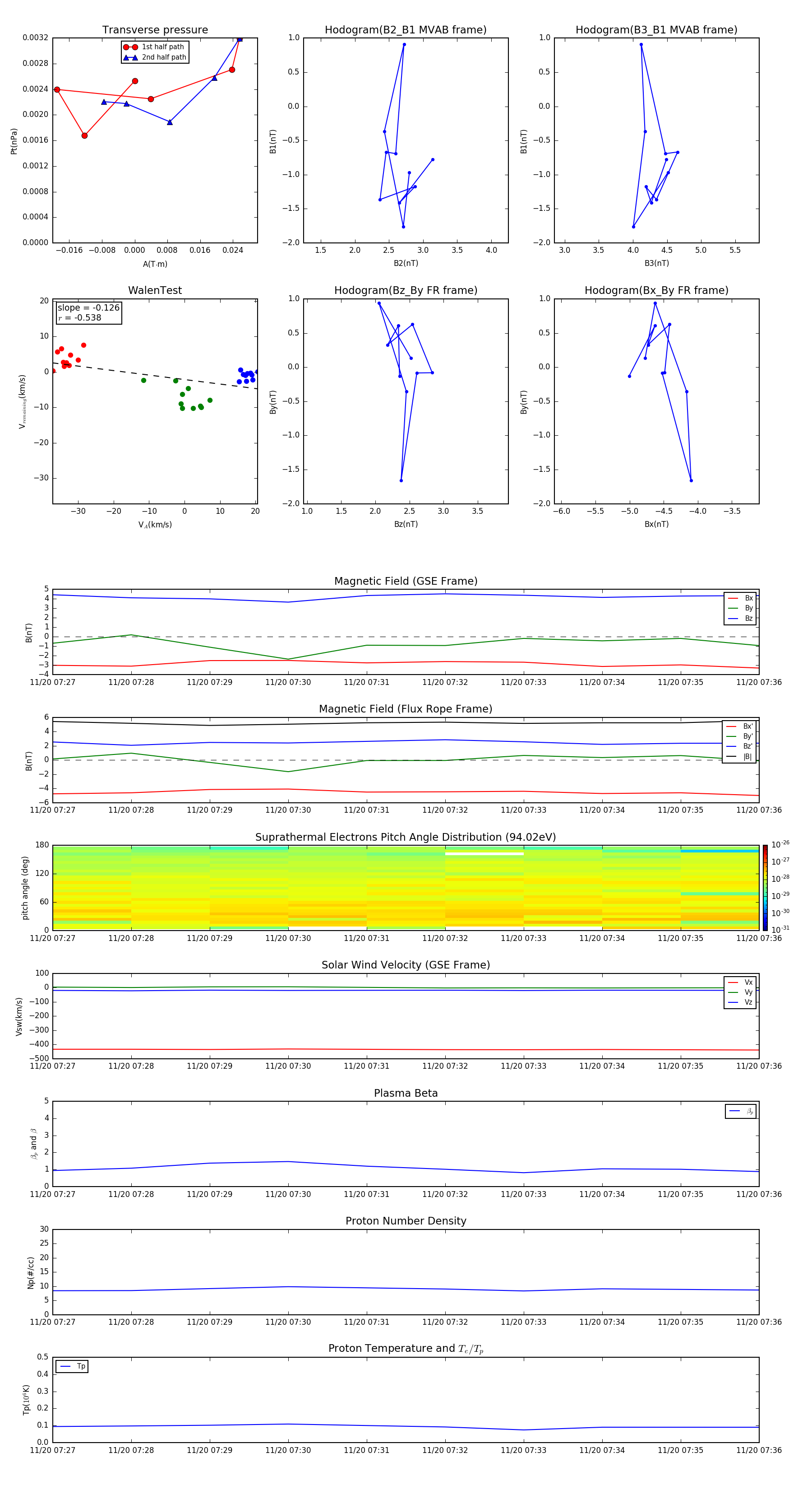
Flux Rope in 1996

Flux Rope Event 1996-11-20 07:27 ~ 1996-11-20 07:36 (10 minutes)


plot