HOME   LIST
‹–   –›

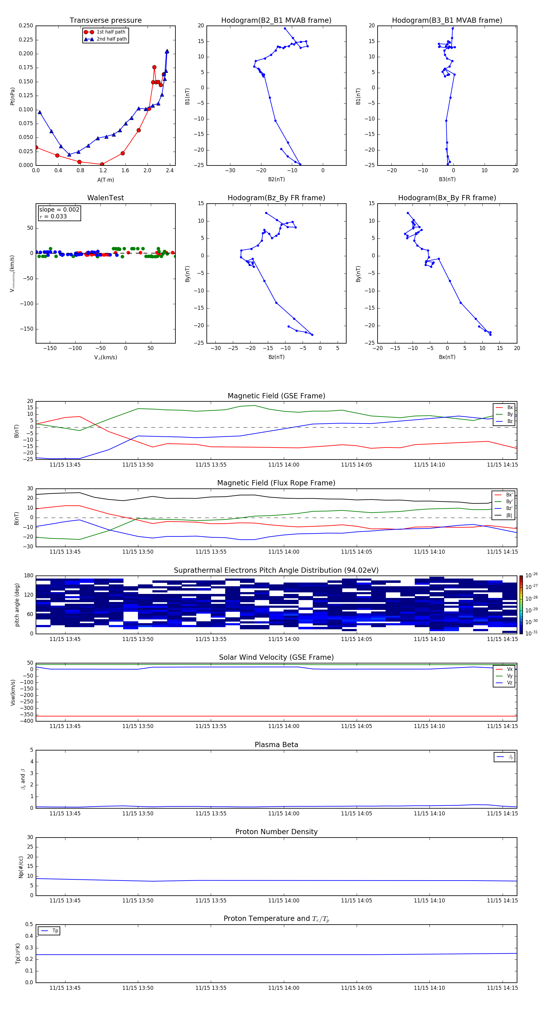
Flux Rope in 1996

Flux Rope Event 1996-11-15 13:43 ~ 1996-11-15 14:16 (34 minutes)


plot