HOME   LIST
‹–   –›

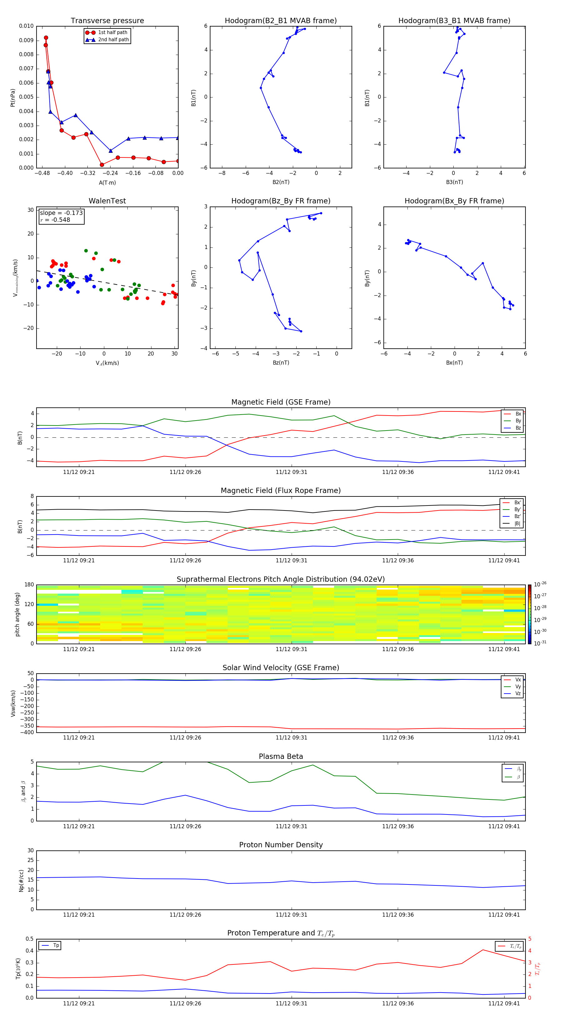
Flux Rope in 1996

Flux Rope Event 1996-11-12 09:19 ~ 1996-11-12 09:42 (24 minutes)


plot