HOME   LIST
‹–   –›

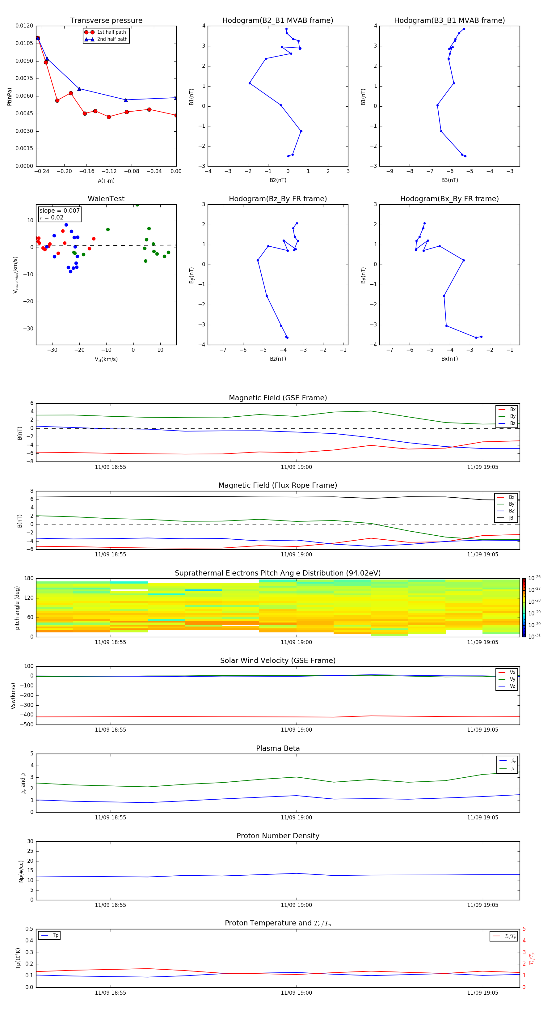
Flux Rope in 1996

Flux Rope Event 1996-11-09 18:53 ~ 1996-11-09 19:06 (14 minutes)


plot