HOME   LIST
‹–   –›

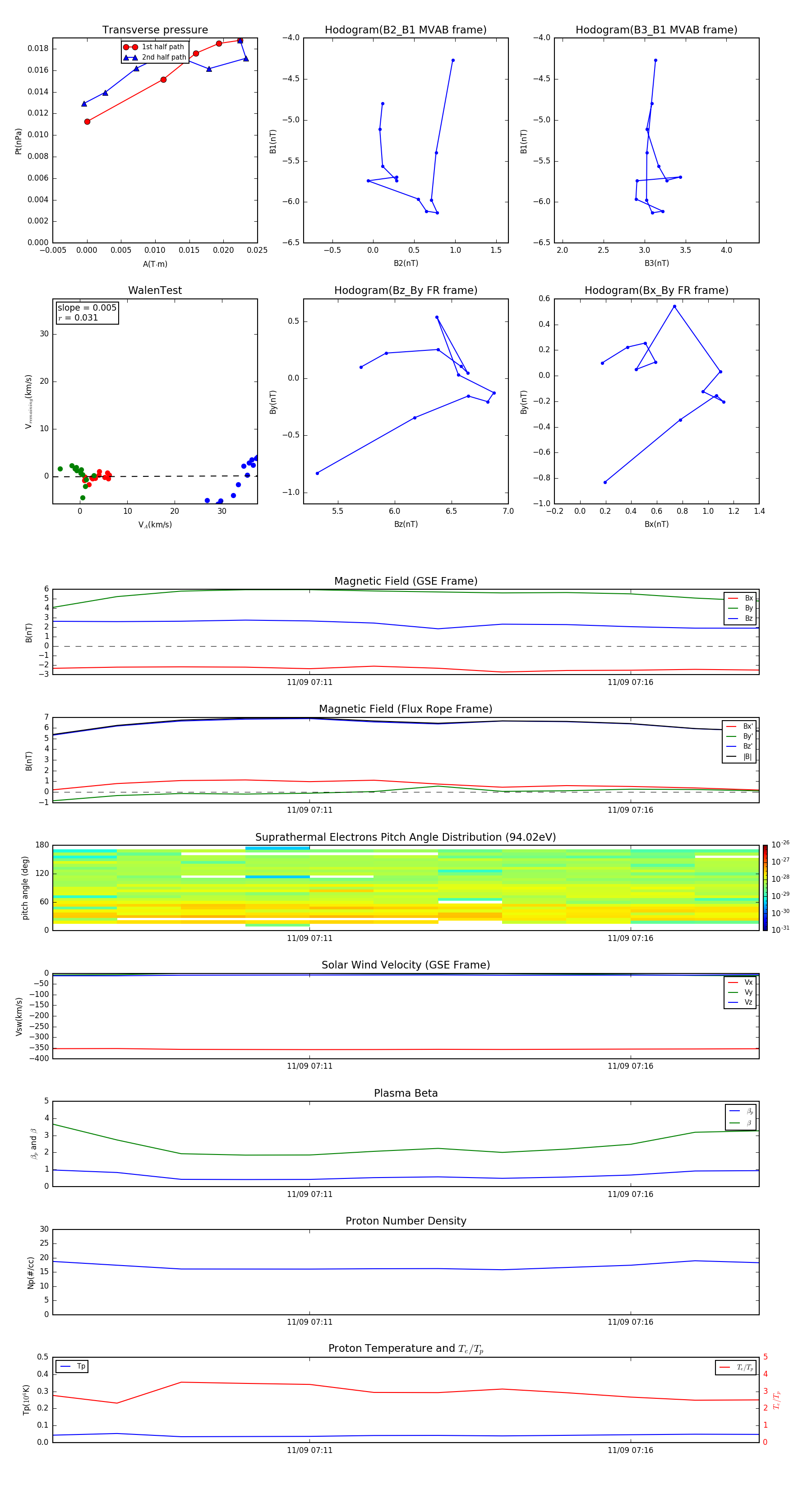
Flux Rope in 1996

Flux Rope Event 1996-11-09 07:07 ~ 1996-11-09 07:18 (12 minutes)


plot