HOME   LIST
‹–   –›

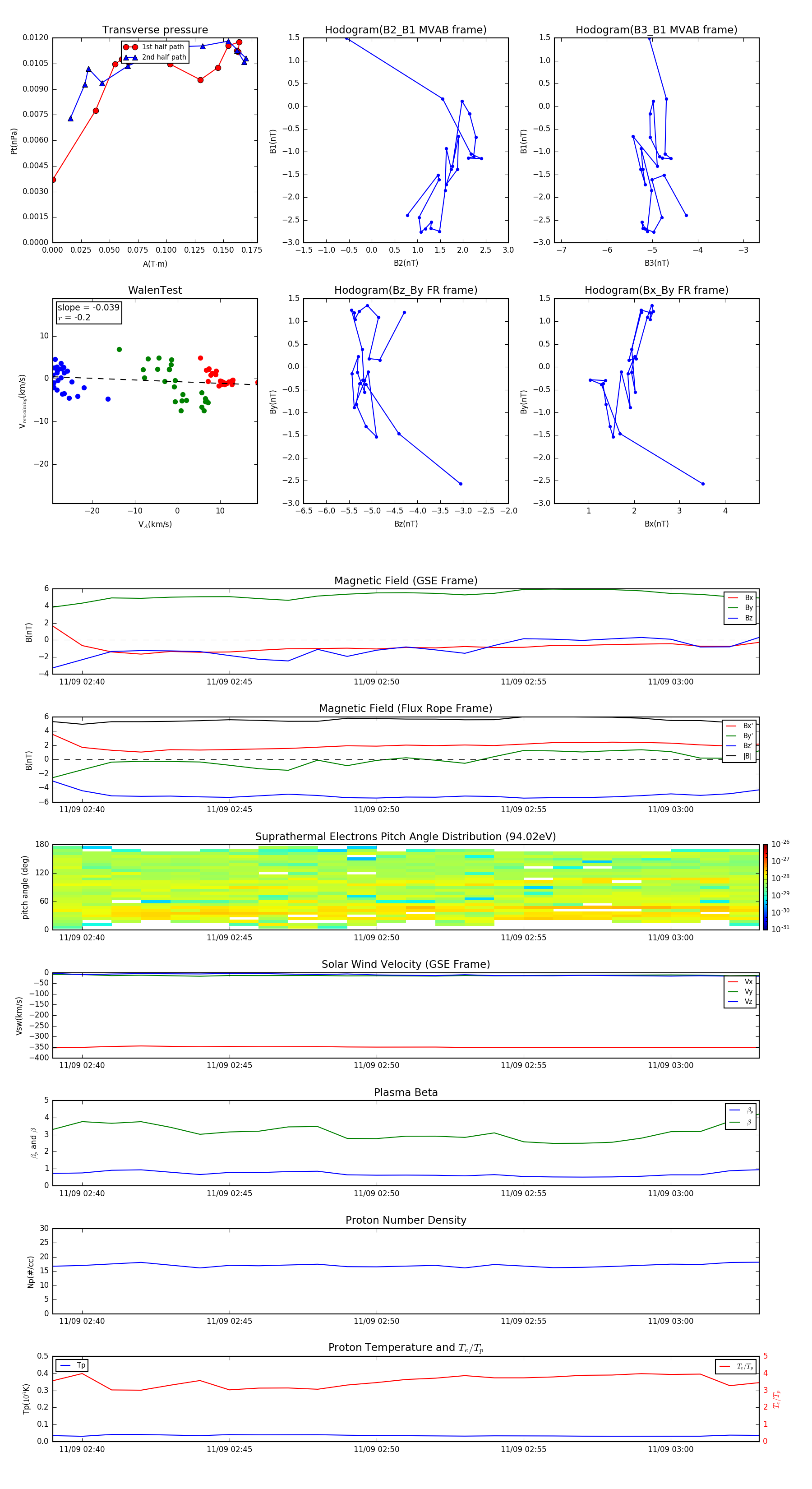
Flux Rope in 1996

Flux Rope Event 1996-11-09 02:39 ~ 1996-11-09 03:03 (25 minutes)


plot