HOME   LIST
‹–   –›

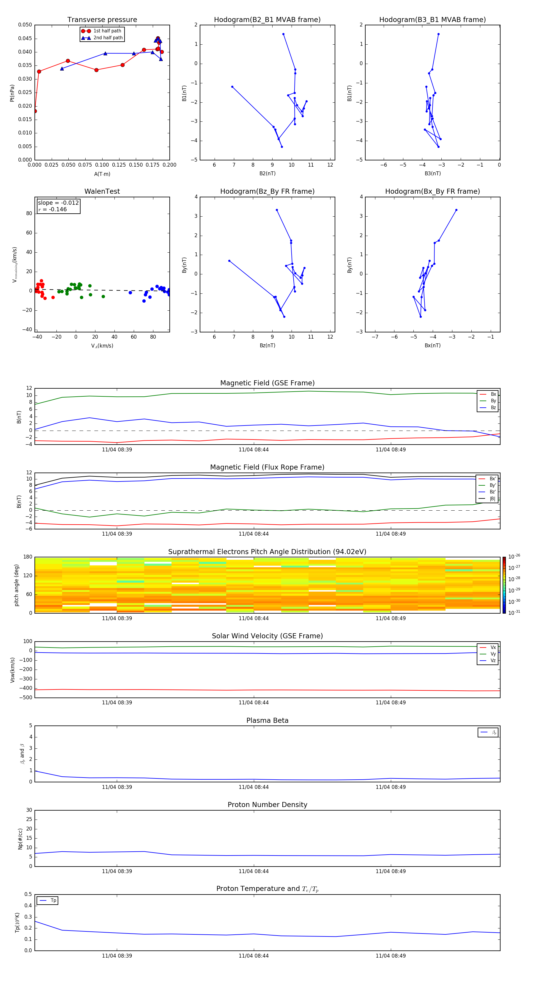
Flux Rope in 1996

Flux Rope Event 1996-11-04 08:36 ~ 1996-11-04 08:53 (18 minutes)


plot