HOME   LIST
‹–   –›

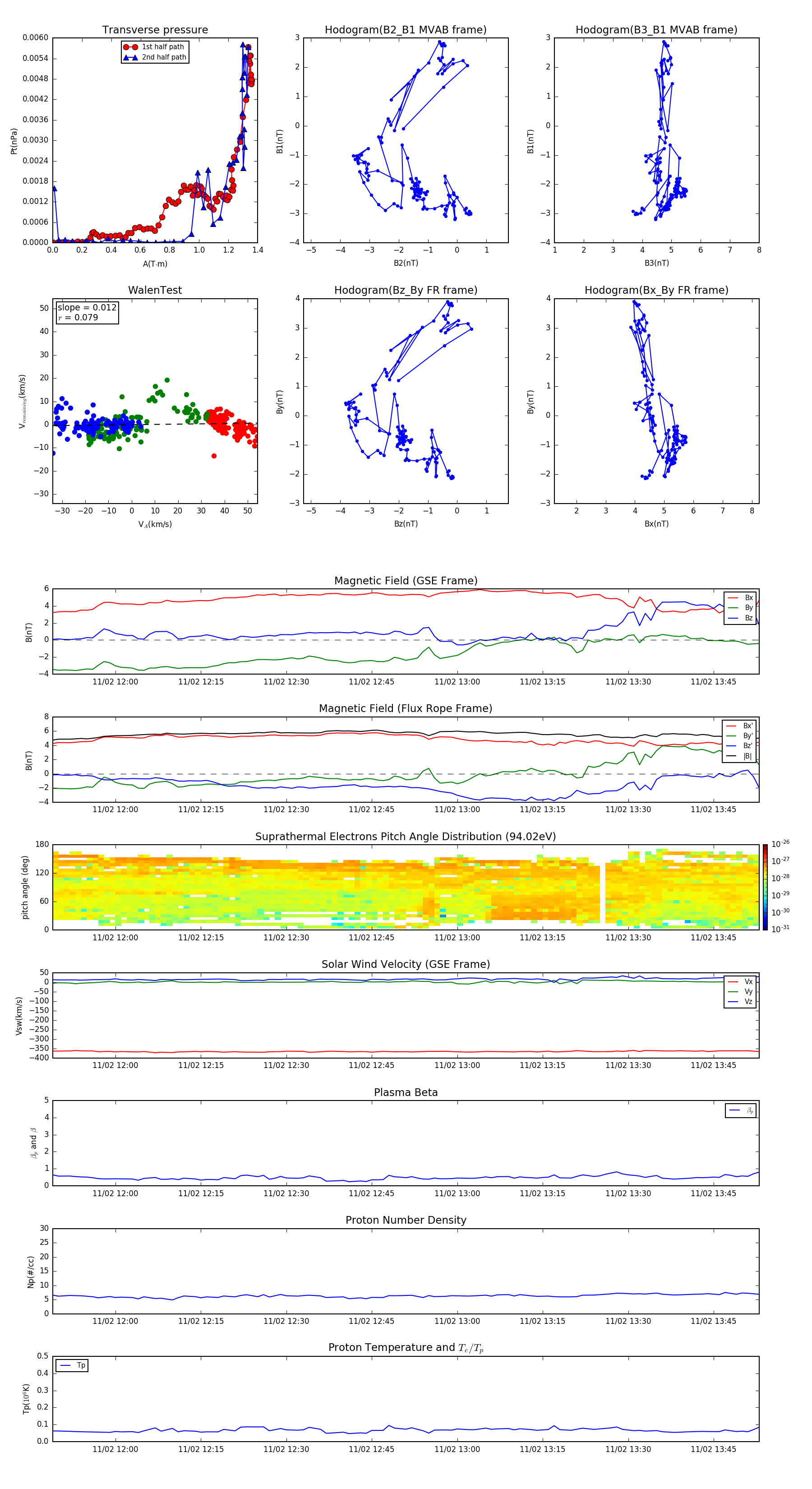
Flux Rope in 1996

Flux Rope Event 1996-11-02 11:49 ~ 1996-11-02 13:53 (125 minutes)


plot