HOME   LIST
‹–   –›

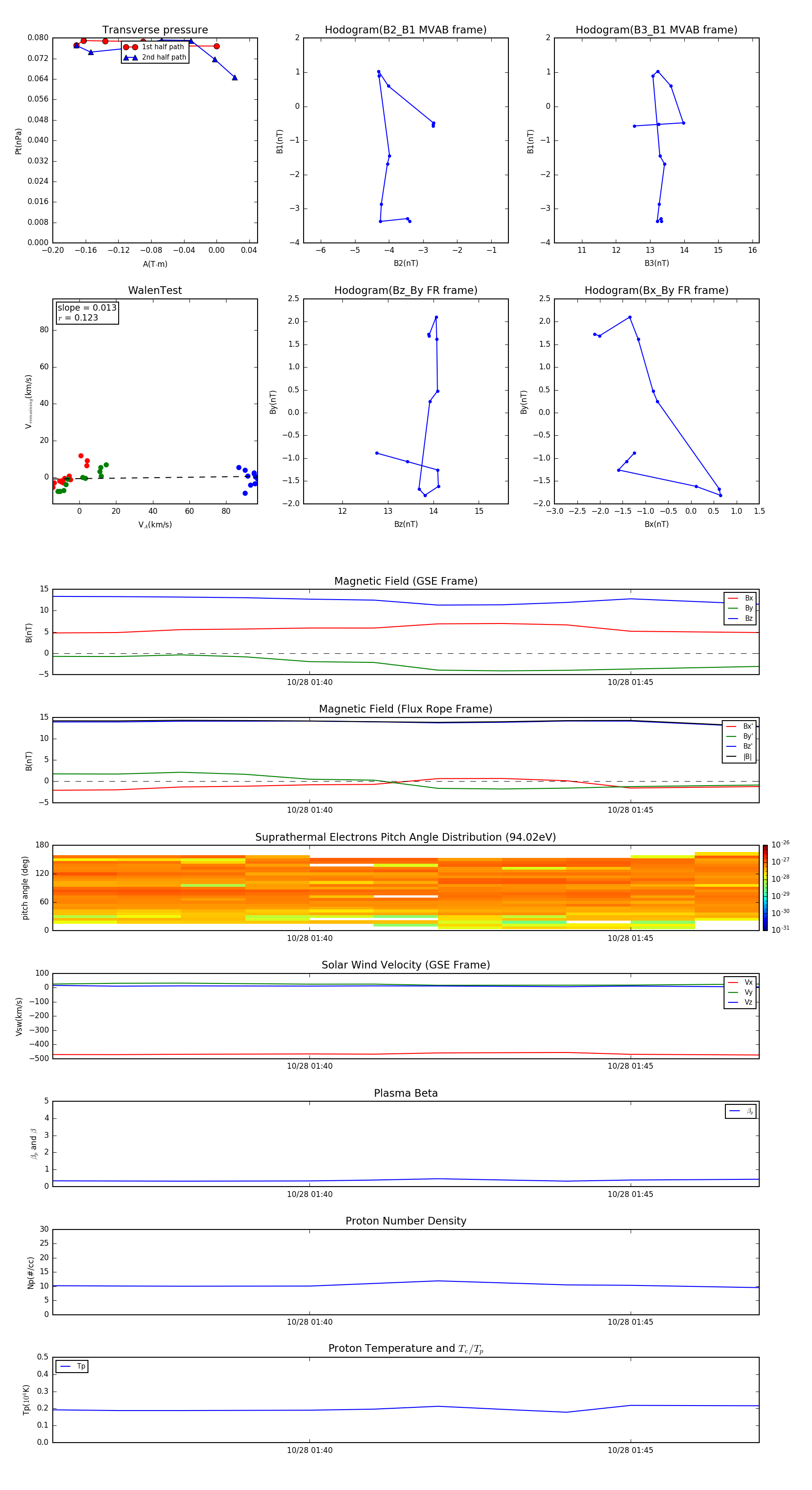
Flux Rope in 1996

Flux Rope Event 1996-10-28 01:36 ~ 1996-10-28 01:47 (12 minutes)


plot