HOME   LIST
‹–   –›

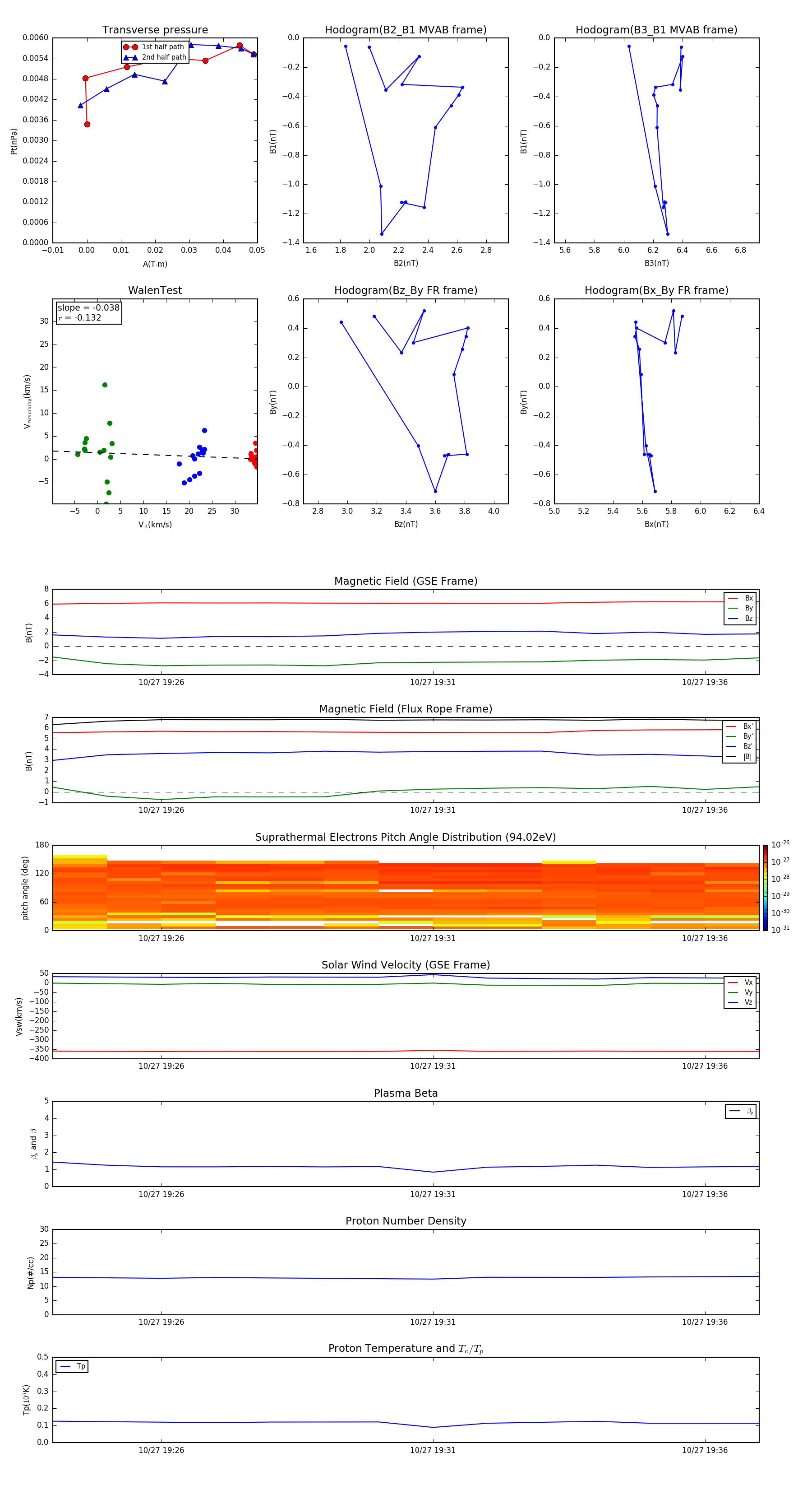
Flux Rope in 1996

Flux Rope Event 1996-10-27 19:24 ~ 1996-10-27 19:37 (14 minutes)


plot