HOME   LIST
‹–   –›

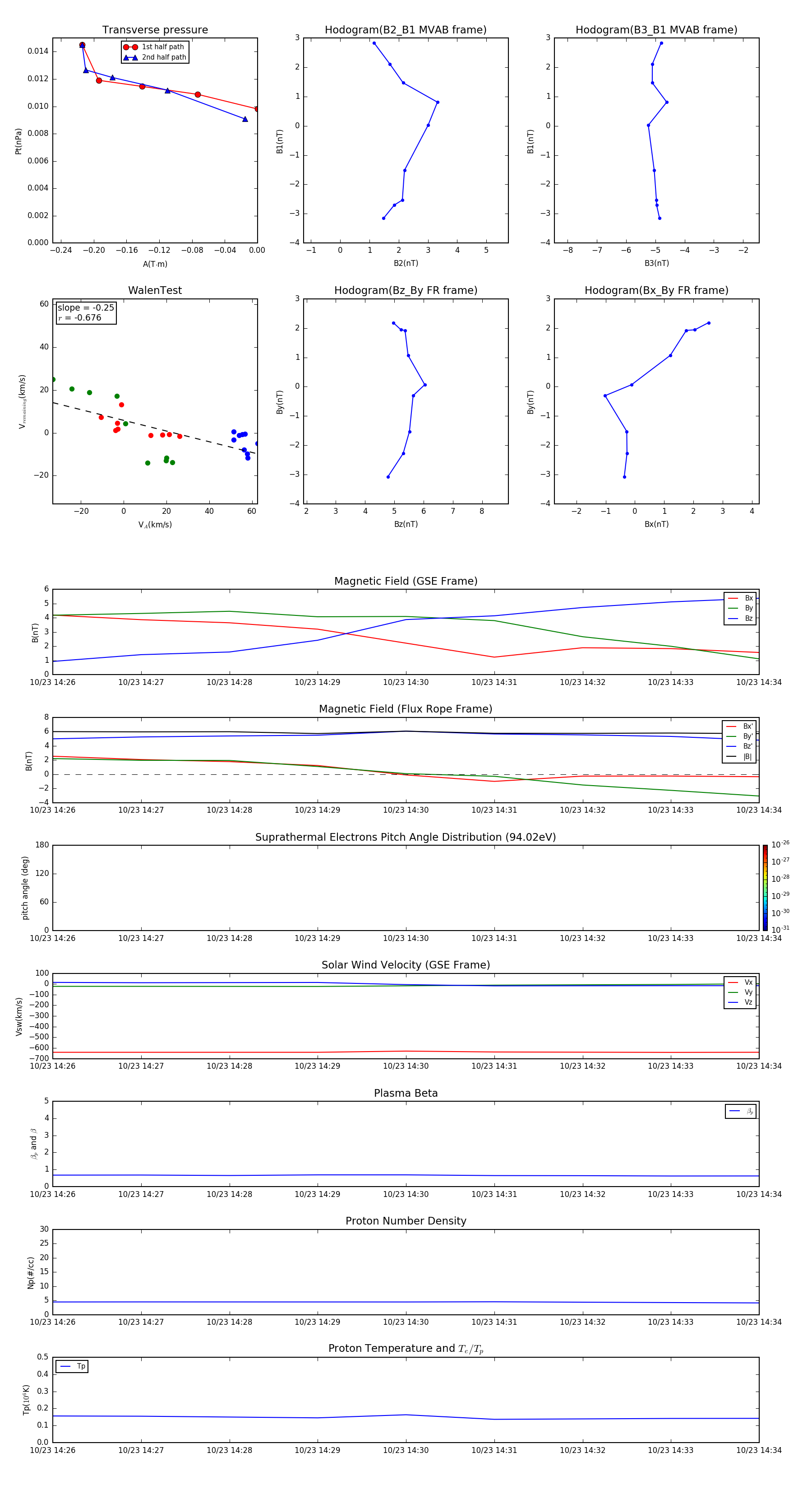
Flux Rope in 1996

Flux Rope Event 1996-10-23 14:26 ~ 1996-10-23 14:34 (9 minutes)


plot