HOME   LIST
‹–   –›

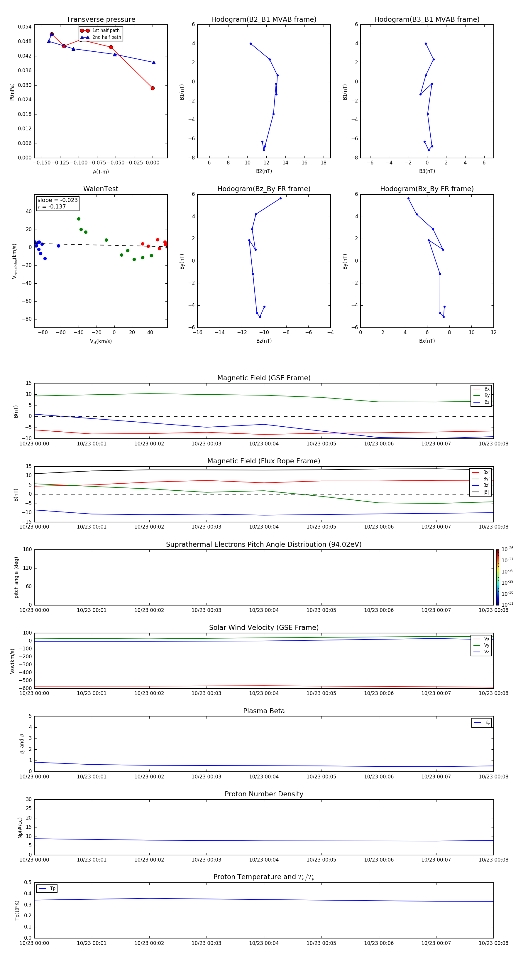
Flux Rope in 1996

Flux Rope Event 1996-10-23 00:00 ~ 1996-10-23 00:08 (9 minutes)


plot