HOME   LIST
‹–   –›

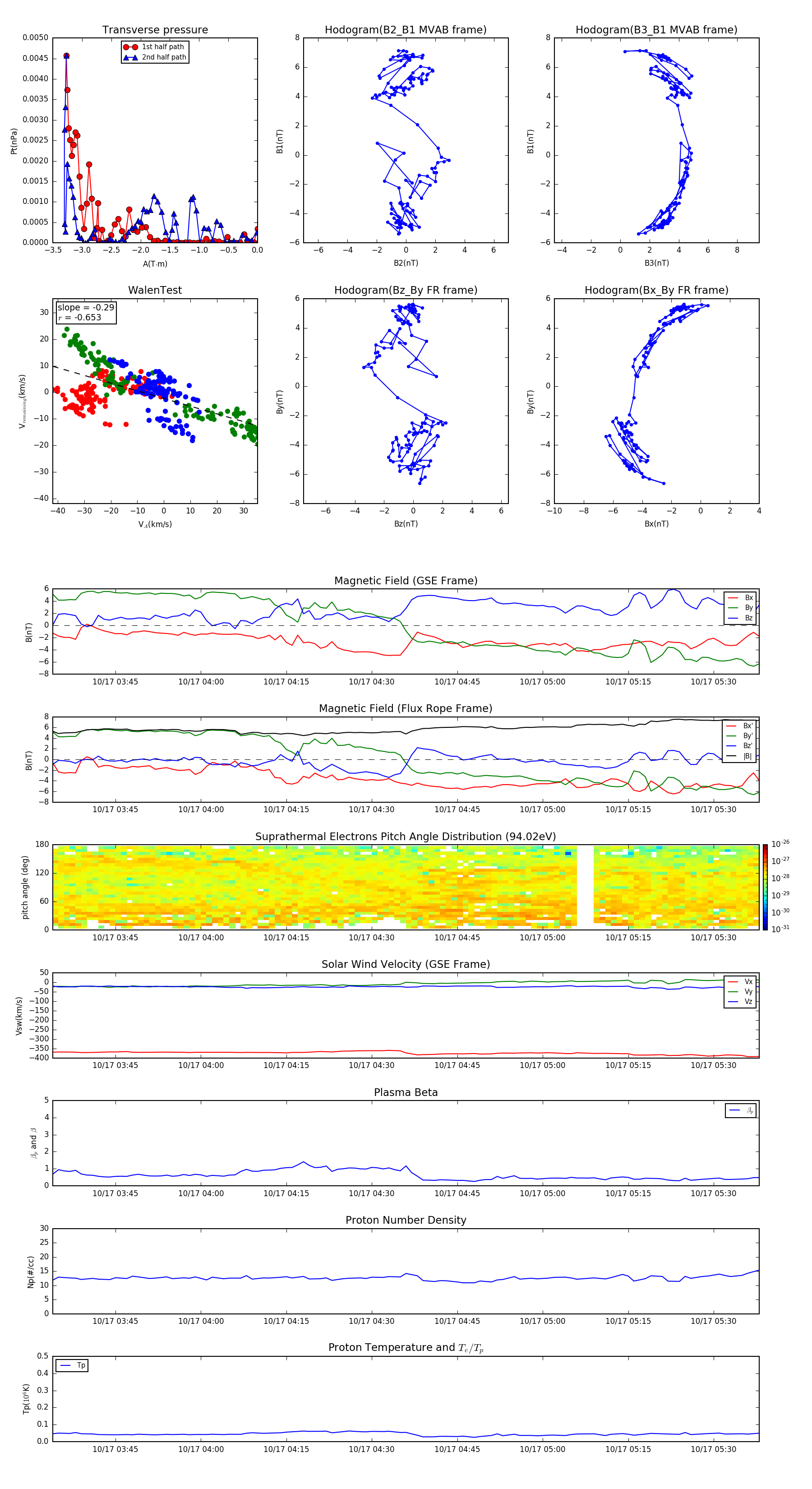
Flux Rope in 1996

Flux Rope Event 1996-10-17 03:34 ~ 1996-10-17 05:38 (125 minutes)


plot