HOME   LIST
‹–   –›

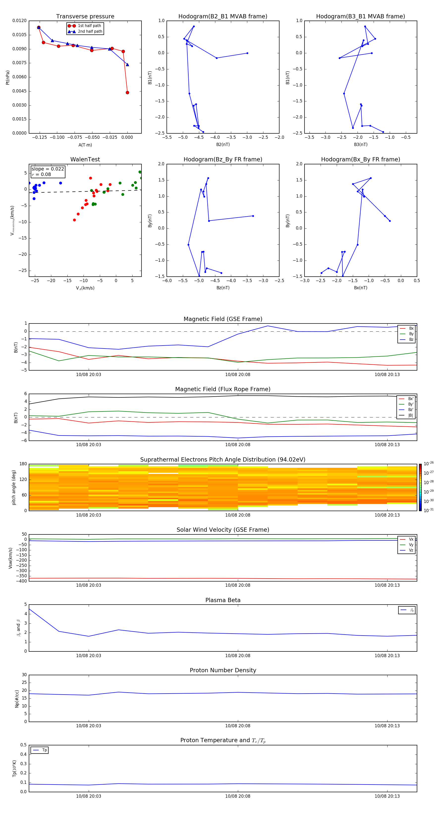
Flux Rope in 1996

Flux Rope Event 1996-10-08 20:01 ~ 1996-10-08 20:14 (14 minutes)


plot