HOME   LIST
‹–   –›

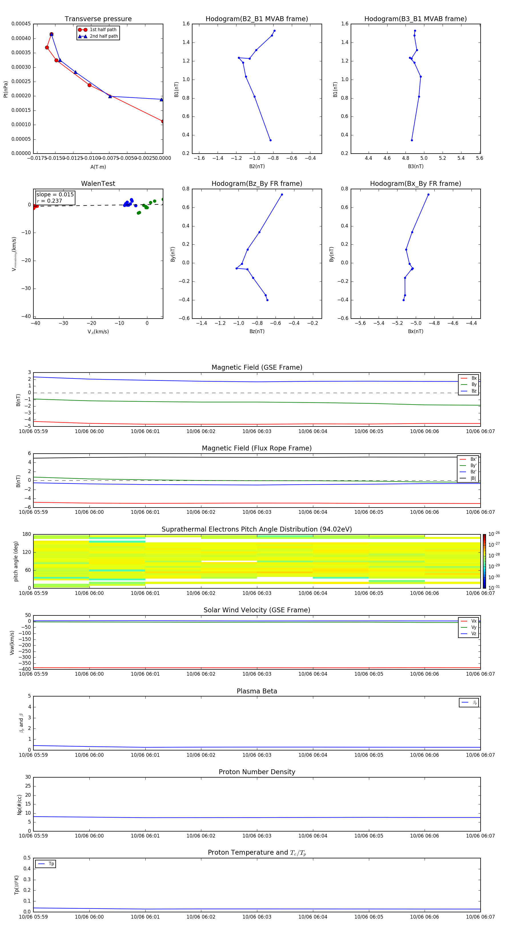
Flux Rope in 1996

Flux Rope Event 1996-10-06 05:59 ~ 1996-10-06 06:07 (9 minutes)


plot