HOME   LIST
‹–   –›

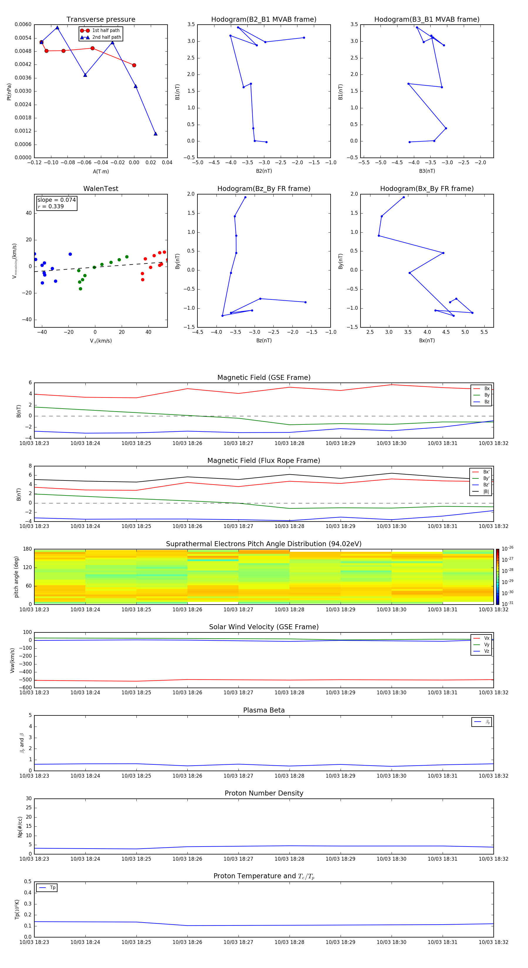
Flux Rope in 1996

Flux Rope Event 1996-10-03 18:23 ~ 1996-10-03 18:32 (10 minutes)


plot