HOME   LIST
‹–   –›

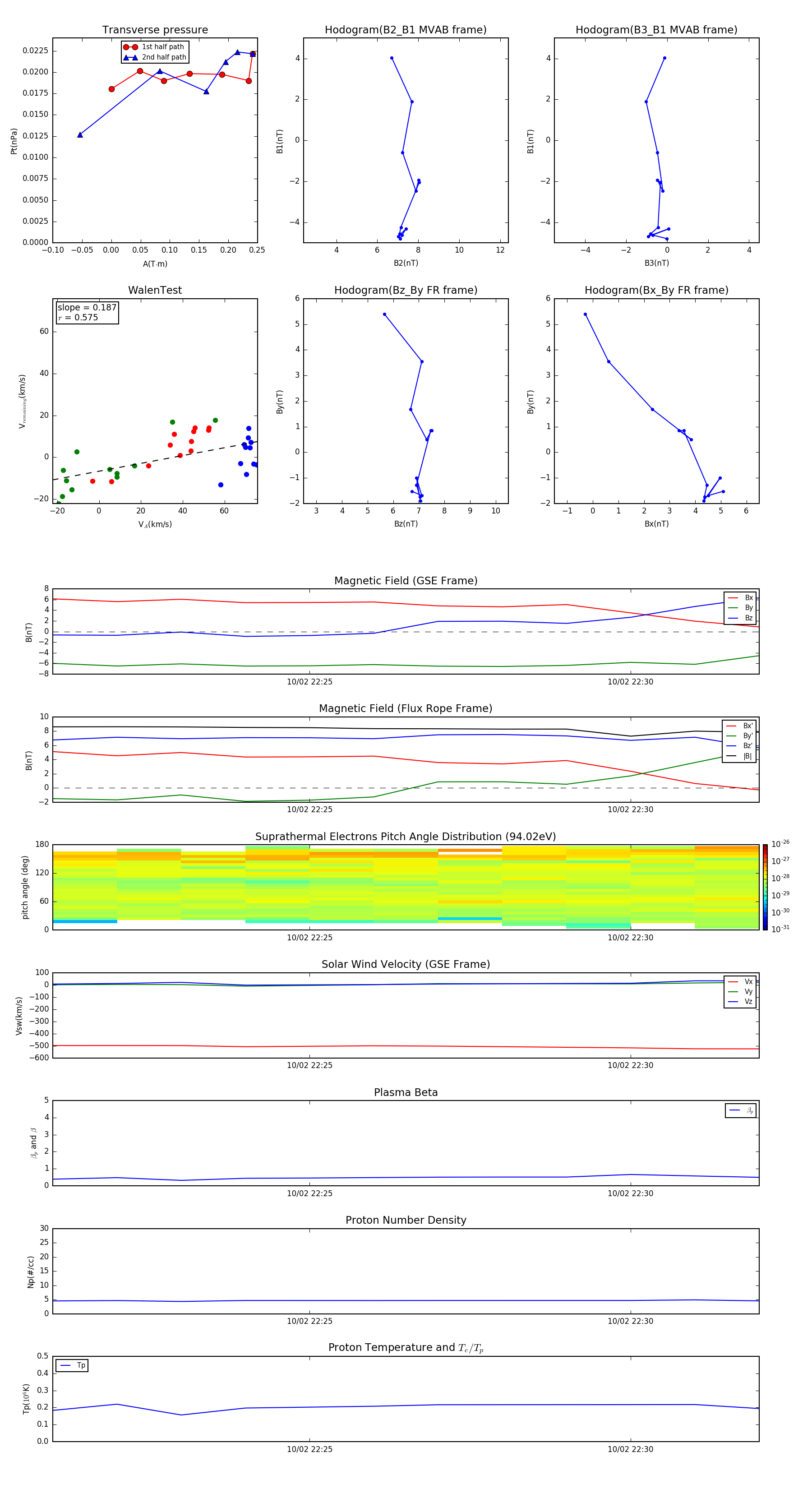
Flux Rope in 1996

Flux Rope Event 1996-10-02 22:21 ~ 1996-10-02 22:32 (12 minutes)


plot