HOME   LIST
‹–   –›

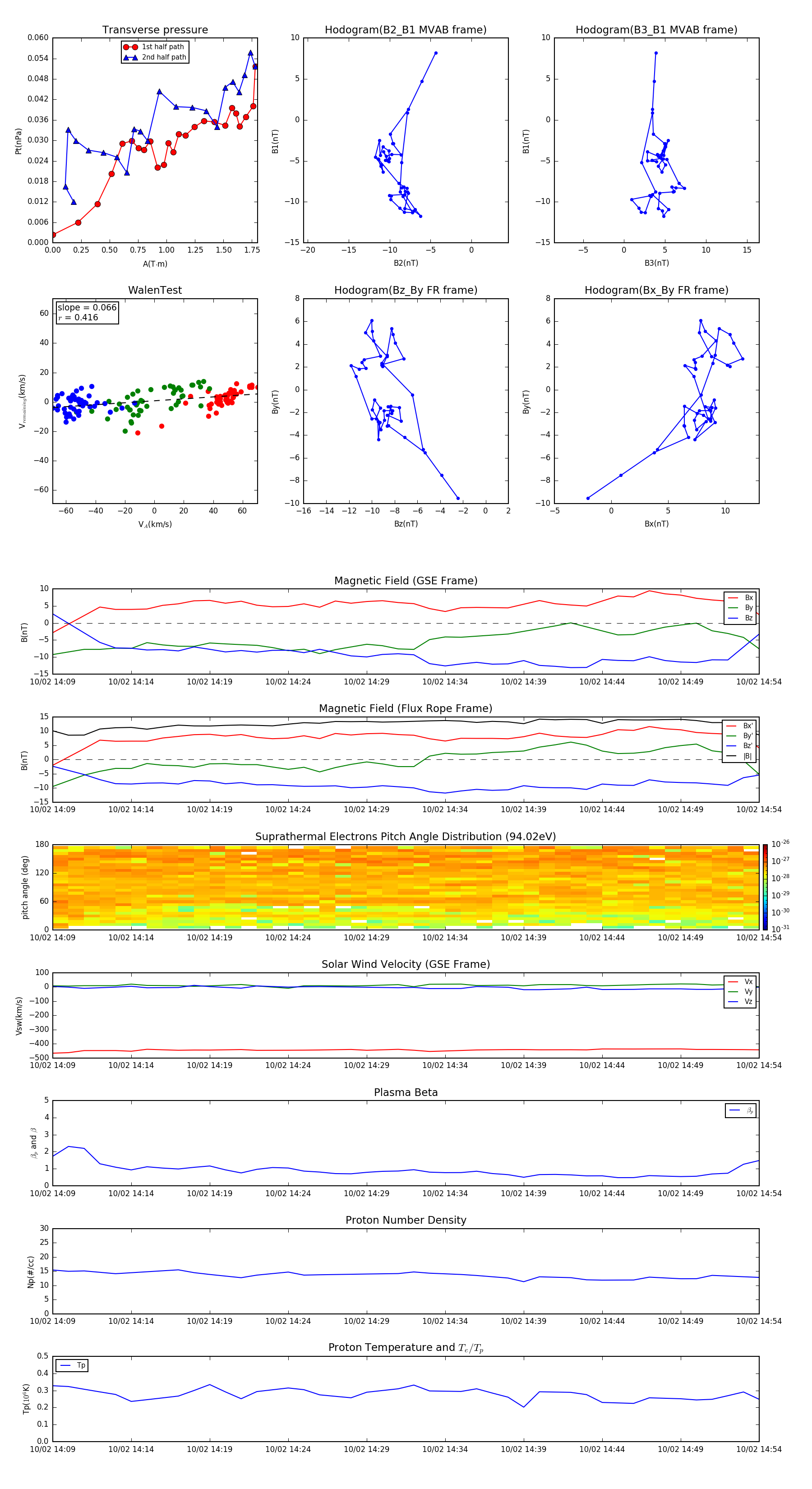
Flux Rope in 1996

Flux Rope Event 1996-10-02 14:09 ~ 1996-10-02 14:54 (46 minutes)


plot