HOME   LIST
‹–   –›

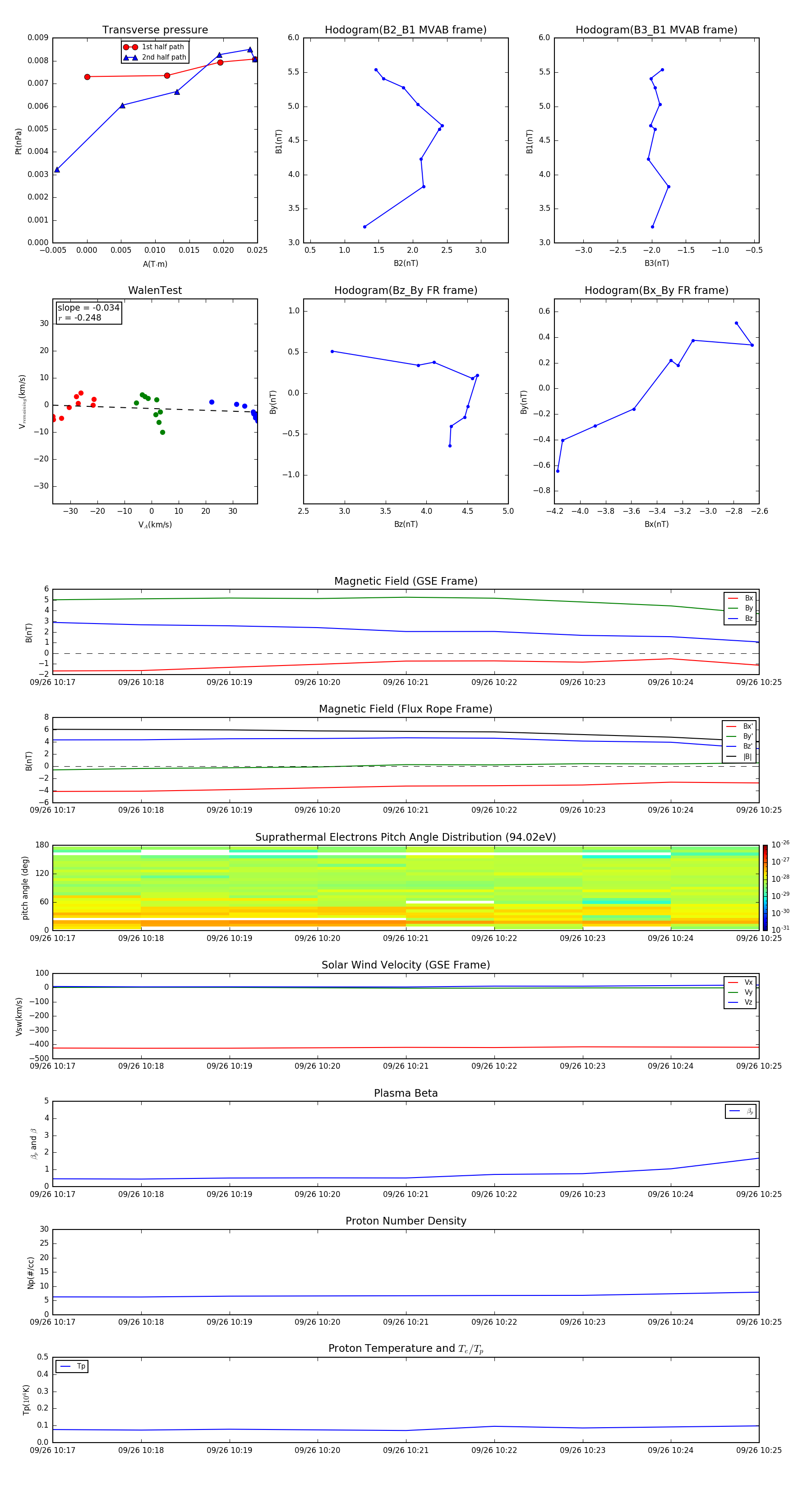
Flux Rope in 1996

Flux Rope Event 1996-09-26 10:17 ~ 1996-09-26 10:25 (9 minutes)


plot