HOME   LIST
‹–   –›

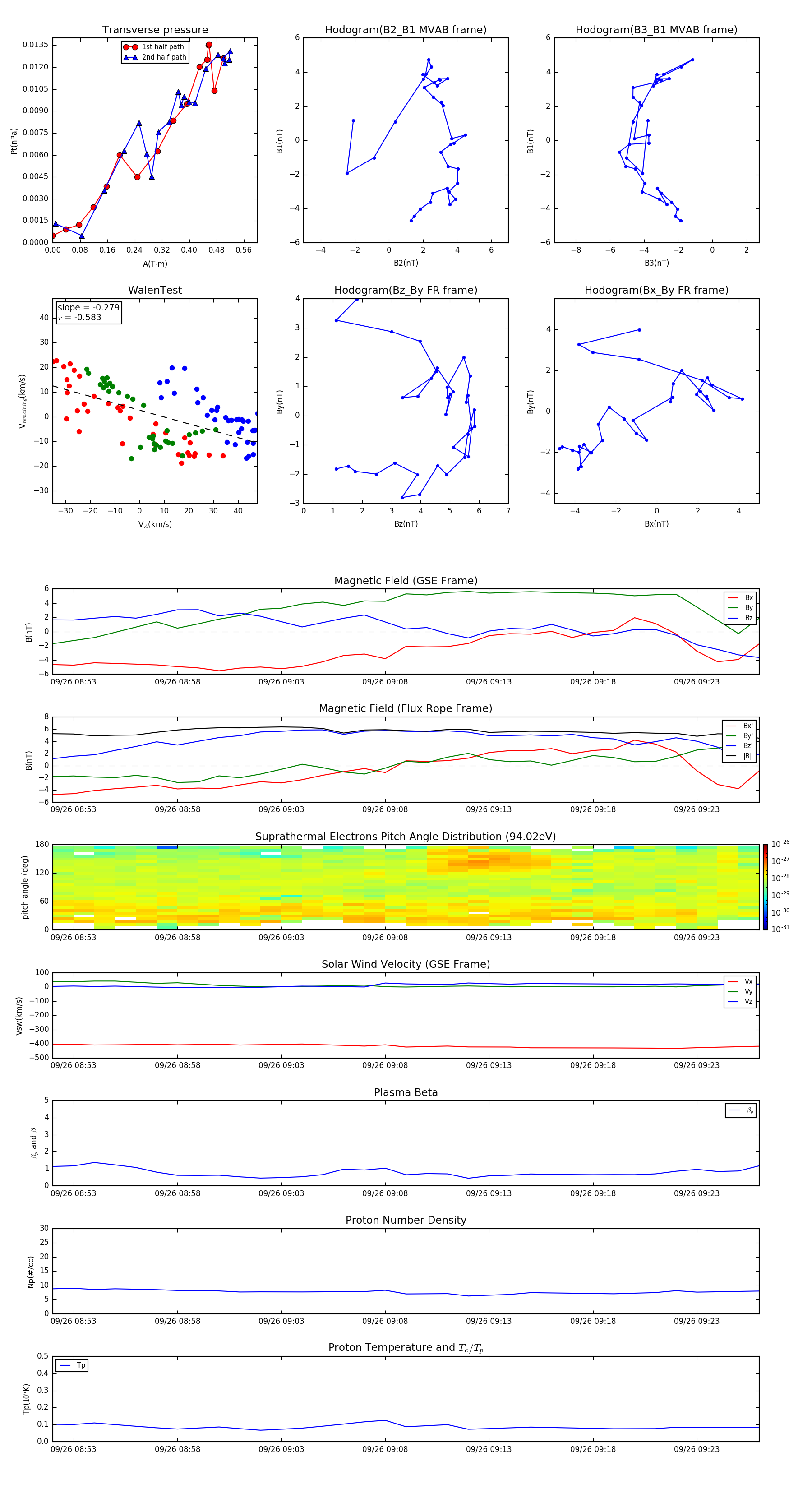
Flux Rope in 1996

Flux Rope Event 1996-09-26 08:52 ~ 1996-09-26 09:26 (35 minutes)


plot