HOME   LIST
‹–   –›

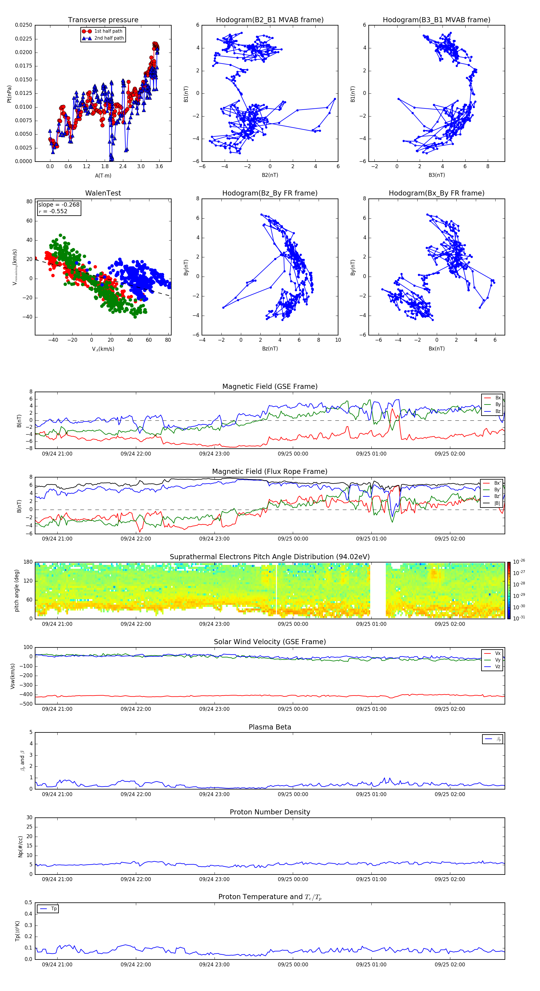
Flux Rope in 1996

Flux Rope Event 1996-09-24 20:43 ~ 1996-09-25 02:42 (360 minutes)


plot