HOME   LIST
‹–   –›

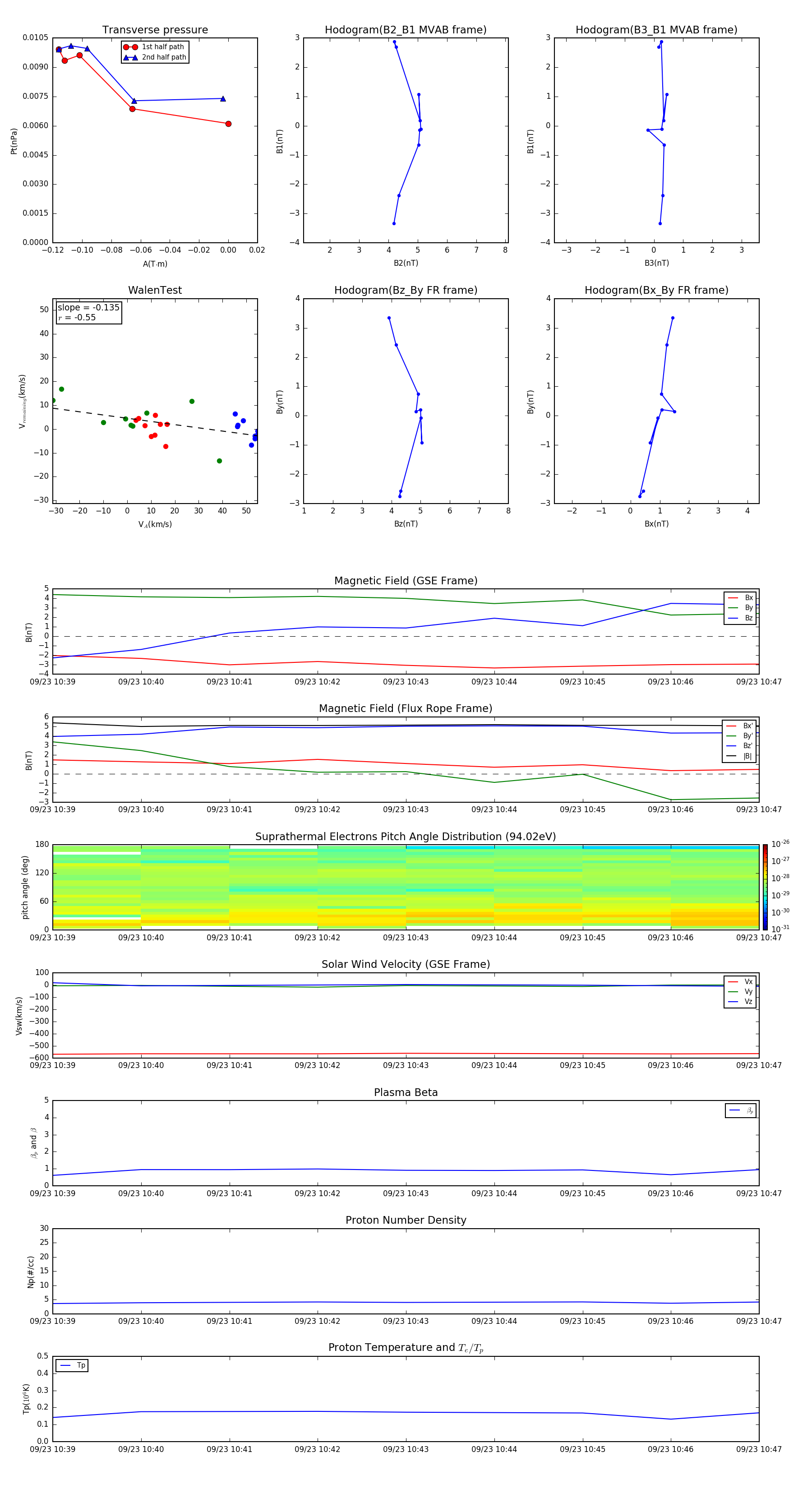
Flux Rope in 1996

Flux Rope Event 1996-09-23 10:39 ~ 1996-09-23 10:47 (9 minutes)


plot