HOME   LIST
‹–   –›

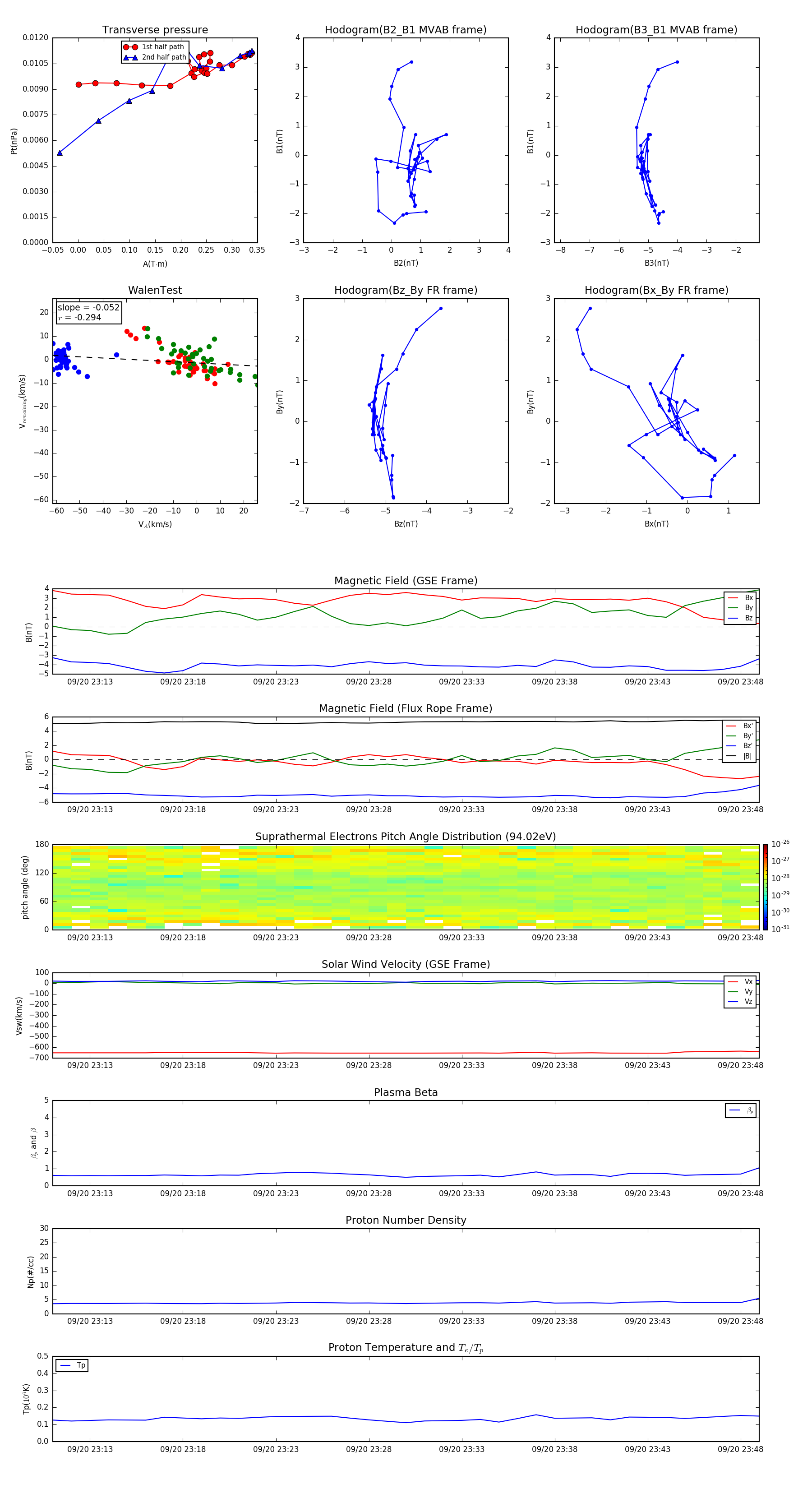
Flux Rope in 1996

Flux Rope Event 1996-09-20 23:11 ~ 1996-09-20 23:49 (39 minutes)


plot