HOME   LIST
‹–   –›

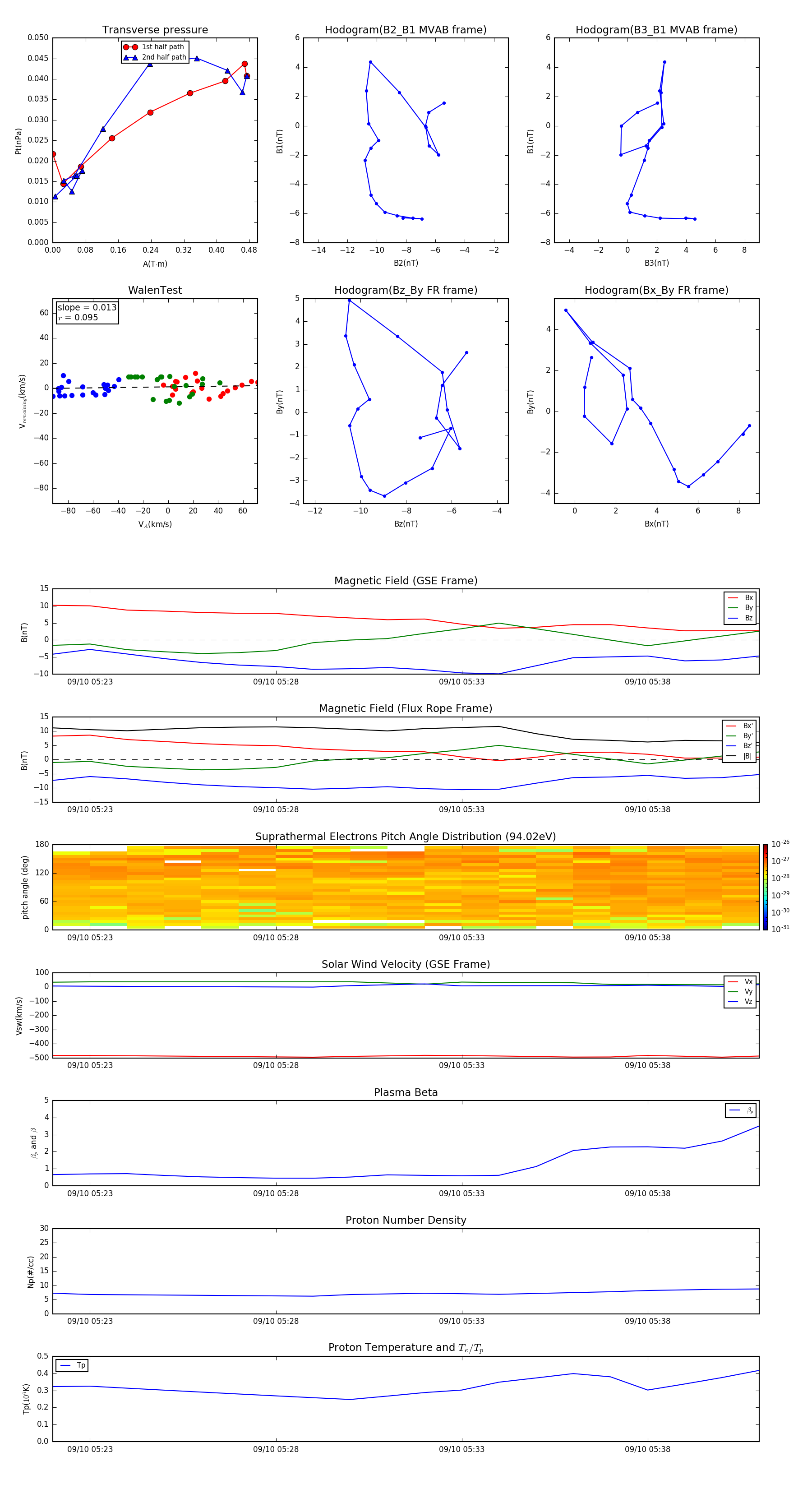
Flux Rope in 1996

Flux Rope Event 1996-09-10 05:22 ~ 1996-09-10 05:41 (20 minutes)


plot