HOME   LIST
‹–   –›

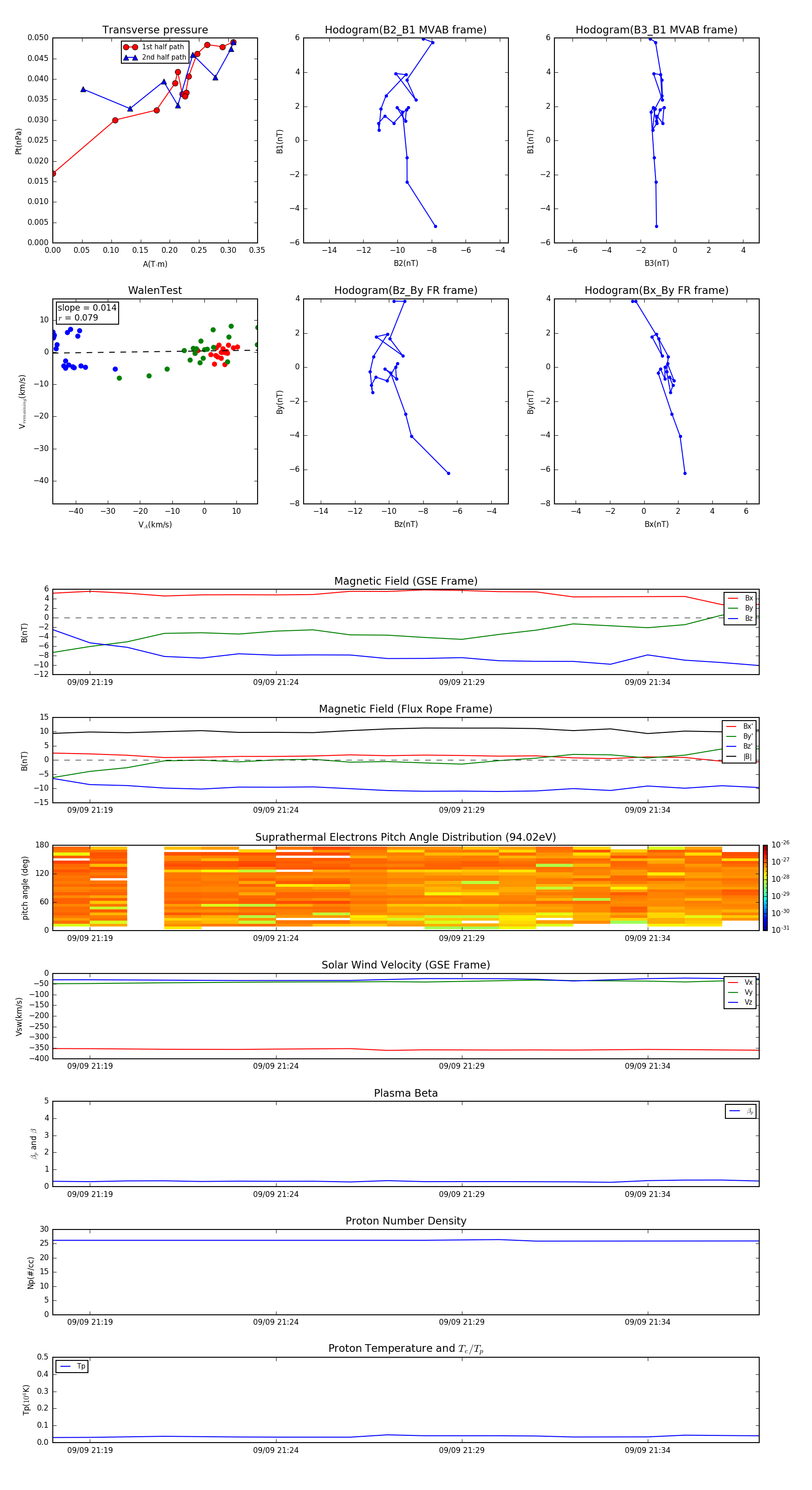
Flux Rope in 1996

Flux Rope Event 1996-09-09 21:18 ~ 1996-09-09 21:37 (20 minutes)


plot